close
预约产品演示
请完善以下信息,我们将联系您进行演示
*
*
我已阅读并同意《隐私政策》
close
预约数据分析
请完善以下信息,我们将联系您进行沟通
*
*
我已阅读并同意《隐私政策》

往期精彩|Nat Commun:中风后,大脑皮层与皮层下的动态连接被打破

发布:2026-03-18    浏览:168 次

引言

在健康的大脑中,神经元群体通过相互关联的节律在多个时间尺度上进行交互,从数百毫秒到数十秒不等。尽管神经科学传统上主要关注快速的神经放电活动,但近年来的理论研究以及对数千个神经元的同步记录表明,极低频范围(<0.1 Hz)的活动占据了大脑能量预算的大部分,并且与行为密切相关。在人脑中,极低频波动可通过功能性磁共振成像的血氧水平依赖(BOLD)信号以及脑电图/脑磁图(EEG/MEG)信号轻松测量。极低频活动以特定的时空模式组织,被称为静息态网络,这些网络由在时间上表现出活动相关性(功能连接,FC)的脑区群组成,并在执行行为任务时共同激活。最近的研究显示,这种网络结构反映了快速切换的连接模式(动态FC’dFC)的长期平均(静态FC’),并且可以通过不同的分析方法一致观察到,并且与全球行为特征(例如处理速度或流体智能)显著相关。控制超慢活动的大规模时间协调的机制尚不清楚,特别是是否特定区域在协调连接模式的全球变化中发挥主导作用。然而,最近的研究也显示了皮层下区域(基底节、丘脑、海马体)中的枢纽。皮层同步是否也依赖于皮层下区域目前仍知之甚少。临床研究表明,在多种非局灶性状况下(神经退行性疾病、意识异常、精神分裂症、自闭症)功能连接动态发生了改变,这表明在局灶性状况下应出现更显著的改变。由中风等引起的局灶性损伤为研究脑结构与动态之间的关系提供了一个理想的测试平台,因为它们极大地放大了受试者间在解剖和功能连接上的自然变异性范围。皮层下损伤会导致静态网络结构的广泛功能改变——异常的半球间分离和半球内整合。最近的研究表明,病灶也会在动态功能连接(dFC)层面引发异常,破坏整合与分离之间的动态平衡。然而,哪些结构变化决定了这些功能异常,以及皮层与皮层下区域之间的相互作用如何促成这些异常,迄今尚未得到充分研究。

在这项工作中,研究者分析了不同临床阶段的大量首次中风患者的dFC模式(动态功能状态DFS)。研究者的研究有三个目标。首先,研究者希望描述皮质和皮质下水平的DFS,并确定皮质皮质下状态动力学是否相关。其次,研究者研究结构性病变与FC动力学变化之间的关系,术语为DFS的软分划时间和停留时间,研究者使用机器学习方法解释动态FC的异常,包括皮质或皮质下水平或皮质-皮质下通路。最后,基于先前关于病灶位置的行为相关性、结构失连接以及静态功能连接异常的研究结果,研究人员检验功能连接动态信息是否能够更好地解释行为缺陷,并提升从急性期到慢性期行为恢复的解释力。

2 结果

动态功能状态的定义

对照组和卒中受试者来自华盛顿大学卒中队列(https://cnda.wustl.edu/app/template/ Login)。为了在个体水平上获得可靠的动态功能连接估计,研究人员仅分析了预处理和剔除后至少有300个时间点(600秒)有效信号的受试者。该标准确定了20名健康对照组,每人分别在相隔3个月的时间进行了两次扫描;以及47名首次发生卒中的患者,他们在三个时间点(2周、3个月、12个月)接受了扫描。卒中组的病灶频率图显示,大多数病灶涉及大脑中动脉深部分布区域,并伴有基底节和皮层下白质的损伤(补充图1)。皮层病灶少于20%。该分布特征与以往关于卒中病灶的前瞻性队列研究结果一致(补充表1–3)。

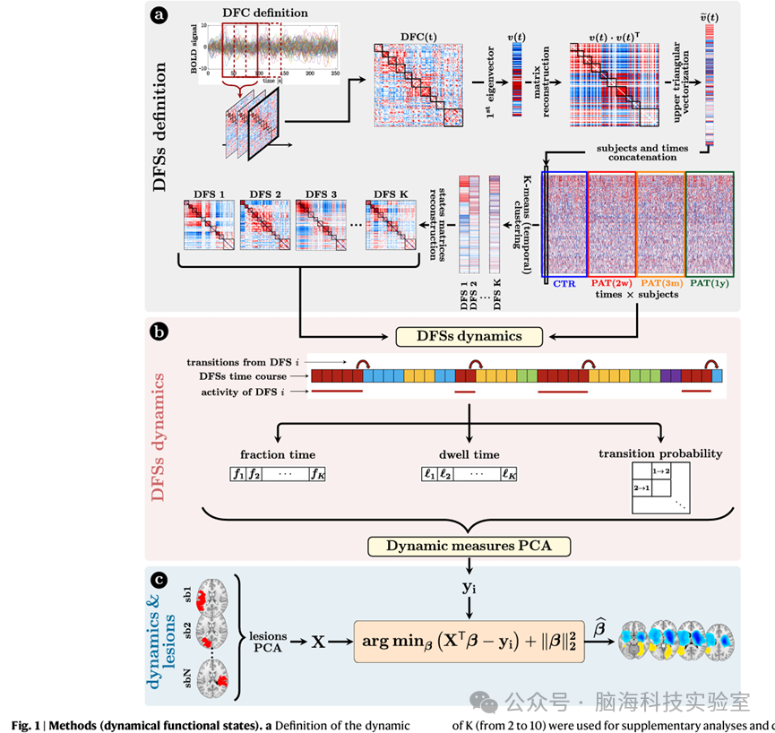
研究人员通过最直接的方法分析了动态功能连接(dFC):采用滑动时间窗相关方法(时间窗宽度=60秒,窗步长=2秒),随后进行特征向量分解和聚类(流程详见方法部分及图1),以定义一组随时间持续激活和关闭的连接状态(即动态功能状态,DFSs)。所有来自对照组(CTRs)和患者组(PATs)在所有时间点的投影数据被合并后,在时间维度上进行聚类(使用K均值算法),从而得到数量有限的DFSs。研究人员尝试了K值从210的聚类,通过轮廓系数和戴维斯-布尔丁指数(SI,见图2)确定最优解为K=5。研究人员还进行了多项对照分析,以确保结果在时间窗大小以及状态数量(K=210)方面的稳健性。研究人员还表明,在每个时间窗内,DFS都能代表其衍生出的动态功能连接(参见SIS1–S4S6段以及SI3–7SI11)。

动态功能状态(DFS)捕获皮质和皮质下相互作用

五个DFS描述了健康对照组和中风患者动态功能连接的变化。研究人员使用了多种表征方式来展示皮层和皮层下区域的这些功能状态。图2以矩阵形式(图2a)和环形图形式(图2b)可视化了DFS。正权重表示脑区之间正向共调节,负权重表示负向共调节。研究人员根据在中风研究中观察到的最常见静态功能连接生物标志物对DFS进行了特征描述,即:(1)平均同源半球间连接性;(2)任务正网络(DAN)与任务负网络(DMN)之间的平均半球内连接性,作为网络整合的度量;(3)皮层网络间的整体Newman模块度,作为分离性的度量(图2c)。

3关注皮质-皮下相互作用,这些相互作用以矩阵形式展示了皮下区域与皮质网络(图3a),或以大脑表面/体积图的形式展示(分别对应皮质和皮下区域),绘制了每个DFS的第一个特征向量(图3b)。为了便于分析皮质-皮下相互作用,研究者对皮下连接的第一个特征向量进行了主成分分析(PCA),识别出两个主要的皮下成分(SCs):SC1主要集中在小脑和皮下核团上,包括丘脑、尾状核、壳核、伏隔核和苍白球;SC2则主要集中在杏仁核和海马等边缘系统区域。这两个成分之间没有相关性。此外,它们总是以相反的方向与不同的皮质网络相关联。

图片

1|方法(动态功能状态)

每种DFS(动态功能状态)都具有不同的皮层和皮层下相互作用的组合。在此,研究者根据这些标准对每种状态进行描述。DFS1(动态功能状态1)与健康的静态功能连接非常相似,表现出较高的同源连接性(ρz = 0.45±0.0013,其中ρz表示经过Fisher z变换后的相关系数),显著的负连接性(DAN-DMNρz = 0.25±0.002),以及较高的模块性(0.22 ± 0.0006)。感觉运动注意网络(视觉网络:VIS,感觉运动网络:SMN,听觉网络:AUD;控制网络:CON,背侧注意网络:DAN)呈正相关,而与默认模式网络(DMN)呈负相关(图2a)。这些模式对应于众所周知的任务负网络和任务正网络之间的分离。介于其间的则是高水平认知网络,例如腹侧注意网络(VAN)和额顶叶网络(FPN),它们与任务阳性或任务阴性网络的相关性较弱,预计会表现出更灵活的相互作用和更大的个体差异性。当研究者考虑皮层-皮层下相互作用时,DFS1表现为默认模式网络(DMN)与边缘核(SC2)呈正相关(图3a,b),而这些区域又与感觉运动注意网络呈负相关。

图片

2|动态功能状态(DFS

DFS2与中风中观察到的病理性静态功能连接非常相似,其特征为同源连通性较低(ρz = 0.37±0.002),DAN-DMN 连通性几乎为零(ρz = 0.07±0.002),以及模块化程度较低(0.21 ± 0.0007)。该状态以认知网络(DANVANCONFPN)的强烈整合以及视觉网络(VIS)与其他网络之间的强烈负向耦合为特征。听觉网络(AUD)、躯体运动网络(SMN)和默认模式网络(DMN)保持较强的内部相关性,但彼此之间相对独立。

DFS3表现出较高的同源连接性(ρz = 0.47±0.0014)和较高的模块化程度(0.24 ± 0.0006),与DFS1相似。然而,它并未显示出DANDMN之间强烈的(负向)相关性(ρz = 0.09±0.002)。相反,它捕捉到感觉运动簇(VISSMNAUD)与认知簇(FPNDMNDANVAN)之间的负相关。与DFS1类似,DFS3在皮层上表现为众所周知的感觉运动网络(VIS-AUD-SMN)与DMN之间的分离。然而,两种状态下皮层与皮层下区域的相互作用却大不相同:SC1–SC2与感觉运动网络/DMN之间的耦合模式恰好相反。

SC2(边缘)与DMNinDFS1呈正相关,但在DFS3中呈负相关。相应地,SC2DFS1中与感觉运动网络没有相关性,但在DFS3中与正相关。相反,SC1(细胞核)在DFS1中与DMN没有相关性,但在DFS3中与DMN呈正相关,与感觉运动网络呈负相关(图3cd)。DFS4显示了同伦连通性的中间值(ρz = 0.42±0.0014),DAN-DMN连通性(ρz = 0.14±0.002)和模块化(0.22±0.0006)。在这种状态下,研究者观察到一个VIS-DAN-FPN簇与一个SMN-AUD-CON VAN-DMN簇之间的负相关。有趣的是,在DFS4中,所有皮下区域都表现出正相关,并且与大脑皮层呈现出强烈的不相关性。

图片

3|动态功能状态中的皮质-皮质下相互作用(DFSs

最后,DFS5显示出同伦性(ρz = 0.42 ± 0.0015)和DAN-DMNρz = 0.09 ± 0.002)连接的中间值,以及非常低的模块化值(0.20 ± 0.0007)。实际上,它反映了几乎所有网络之间另一种程度的整合状态(如DFS2),但VISDMN仍保持更为独立的状态。与DFS2的不同之处在于,DFS5VIS与其他所有网络之间缺乏负相关。

中风患者的DFS不平衡。接下来,研究者采用了与DFS交替相关的动态测量方法,以研究中风病变如何影响这些动态特征(方法,图1)。根据构建方式,在每个滑动窗口中只能有一个DFS处于活动状态。因此,功能连接的动态可以用一个离散值的时间序列(从15)来描述,每个值对应一个DFS。研究者提取了三个测量指标来表征DFS的动态特性,即分数时间(f)、停留时间(')和转换概率(例如,从DFS1转换到DFS2DFS1>2),它们分别描述了每个状态处于活动状态的次数、每个状态的持续时间以及从一个状态转换到另一个状态的概率(详见方法和图1)。

研究者通过具有泊松分布的广义线性混合效应模型(GLME)测试了DFS和组(对照组、亚急性重症患者和亚急性轻度患者)在分数时间中的影响,以DFS和组为因子。研究者发现DFSsF =15195p=0)和组(F =16829p=0)的单一主要效应均存在显著的交互作用。请注意,此结果可能会受到共线性的影响,因为不同DFS的分数时间不是独立的。然而,研究者分别对每个DFS进行了事后分析(使用非参数排列检验),发现重度和轻度患者有两种不同的异常模式。重症患者表现出DFS2异常升高(f2 =036±006;t =230p=002FDR校正)和DFS4f4=028±005;t=184p=0051FDR校正),以DFS1f1=013±002)和DFS3f3=011±002)为代价,频率明显低于CTRDFS1t=350p=0003FDR校正;DFS3t= 453p=00003FDR 校正)。因此,重症患者存在隔离门控状态13异常表达不足和整合状态2过度表达。相比之下,轻度患者表现出两种状态之间的不平衡,DFS5异常升高(f5 =020±004;t =220p=0024FDR校正)发生,DFS2异常降低(f2=015±002;t =198p=0046FDR校正)。一般来说,停留时间的测量(图5a下图)复制了用分数时间观察到的模式,但不太敏感。

图片

4皮质和皮质下动力学

分数时间和停留时间测量不考虑由转换概率定义的DFS之间的动态开关(图5b)。研究者发现了通过正态分布的GLME存在显著的交互作用(F =299p<10 8)和过渡的主效应(F =183p=0015)。与对照组相比,更严重的亚急性患者的特征是DFS4DFS2之间的双向转换更频繁(DFS2>4t=316p=0004; DFS4>2t =3.20p=0.004FDR校正了20次比较),并且从DFS4DFS3的转换更少(DFS4>3t= 3.27p=0.004FDR校正)。此外,轻度患者的DFS1DFS5之间发现双向转换异常(DFS1>5增加:t =225p=005DFS5>1t=2.50p=0.03FDR校正)。

在下文中,研究者将这两组称为严重轻症患者,因为ST>0的患者在神经功能缺损方面总体上比ST<0的患者更为严重(平均NIHSS评分:7.23ST>0)对2.37ST<0);t检验:T=4.02p=2.6×10−4),如补充信息第S8段所示。控制组受试者与亚急性期患者之间主要的动态差异在于不同DFS状态的占比时间(f)(图5顶图)。通过非参数置换检验发现,控制组人群表现出较为均匀的DFS状态占比时间分布,只有DFS5明显少于其他状态(除DFS4外)(平均值±标准误差:f1 =0.25 ± 0.03f2 =0.22± 0.03f3 =0.23 ± 0.02f4= 0.18 ±0.02f5=0.11±0.01f5<f1t=4.25),f5<f2t=3.50),f5<f3t=4.50):所有pBonferroni校正)。

研究人员通过具有泊松分布的广义线性混合效应模型(GLME),以DFS和组别(对照组、亚急性重度患者和亚急性轻度患者)作为因子,检验了DFS及组别对分割次数的影响。研究人员发现存在显著的交互作用(F=211.13p=0),以及DFSF=151.95p=0)和组别(F=168.29p=0)各自的主效应。需要注意的是,由于不同DFS的分割次数并非相互独立,该结果可能受到共线性的影响。然而,研究人员对每种DFS分别进行了事后分析(使用非参数置换检验),发现重度患者和轻度患者表现出两种不同的异常模式。重症患者表现出DFS2的异常增加(f2 = 0.36 ± 0.06t = 2.30p = 0.02,经FDR校正15次比较),以及边缘性的DFS4增加(f4 = 0.28 ± 0.05t = 1.84p = 0.051,经FDR校正),而以DFS1f1 = 0.13 ± 0.02)和DFS3f3 = 0.11 ± 0.02)为代价,这两者的出现频率显著低于对照组(DFS1t= 3.50p = 0.003,经FDR校正;DFS3t = 4.53p= 0.0003,经FDR校正)。因此,重症患者表现出分离状态13的异常低表达,以及整合状态2的过度表达。相比之下,轻症患者在两种整合状态之间表现出失衡,DFS5出现异常增加(f5 = 0.20 ± 0.04t = 2.20p = 0.024,经FDR校正15次比较),而DFS2则出现异常减少(f2= 0.15 ± 0.02t = 1.98p= 0.046,经FDR校正)。总体而言,停留时间的测量值(图5a底部图表)重现了分数时间观察到的模式,但敏感性较低。

分数时间和驻留时间的测量并未考虑由转移概率定义的DFS之间的动态切换(图5b)。通过正态分布的广义线性混合效应模型(GLME),研究者发现转换存在显著交互作用(F= 2.99p < 10-8),以及转换的主要效应(F = 1.83p = 0.015)。与对照组相比,更严重的亚急性患者表现出DFS4DFS2之间双向转换更加频繁(DFS2>4t=3.16p= 0.004DFS4>2t = 3.20p = 0.004,经过20次比较的FDR校正),而从DFS4DFS3的转换较少(DFS4>3t = 3.27p = 0.004FDR校正)。此外,在轻度患者中发现DFS1DFS5之间的转换存在双向异常(DFS1>5增加:t = 2.25p = 0.05DFS5>1t = 2.50p = 0.03FDR校正)。

皮质下病变和皮质-皮质下断开解释了异常的FC连接动力学

在确定动态连接异常在中风患者中急性发生并随着时间的推移而恢复后,研究者在病变位置和结构断开方面建立这些改变的解剖学基础。研究者采用机器学习策略来解释病变位置的动态FC损伤程度以及白质通路的相关结构断开(方法,图1)。鉴于单个动态测量是相关的,研究者使用PCA来总结主要的动态特征异常。研究者对分数时间、停留时间和转换概率能力(每个受试者30个动态特征)进行了PCA。三个动态PCDyn PC)解释了大约43%的受试者间变异性。研究者关注这些成分,因为每个后续主成分(从第四个开始)只能解释总方差的一小部分。具体而言,Dyn-PC1DFS1相关的动态测量负DFS2DFS5相关。Dyn-PC2DFS3负负荷,对与DFS2DFS4相关的转变负负荷。最后,Dyn-PC3主要加载在DFS4上,并在DFS4DFS5之间转换(参见SI段落S9SI-16)。

图片

5结果

图片

6动态主成分(Dyn-PCs)与病变或断开的关系

病变的地形与动态FC特征的变异性显著相关(图6a)皮质病变患者的Dyn-PC1评分较高(阳性,分离性较高),但白质病变患者的Dyn-PC1评分较低(阴性,分离性较少),通常是重度患者,往往有皮质下病变。因此,与Dyn PC1大值相关的体素被分组为几个独立的簇,反映了皮质病变的异质性(R2 =0.51Dyn-PC1p = 0.02)。皮质下白质和基底神经节病变的DynPC2评分较低(阴性,分离较少)(R= 0.36DynPC2p = 0.03)。没有显着的模型可以解释Dyn-PC3评分。

图片

7|动态度量与行为之间的关系

值得注意的是,多模态联合皮层或长程联合皮层-皮层通路的损伤与皮层动力学异常或皮层状态之间的转换并无显著关联。尽管这一阴性结果因各皮层部位的病灶数量较少而尚属初步发现,但研究者的研究结果支持了皮层下活动以及基底神经节/丘脑-皮层通讯在控制0.1Hz时间尺度皮层动力学中的重要性。这也与上述皮层-皮层下状态在时间上的同步化描述相一致。

两周时的异常网络动态与多种认知领域的行为缺陷和恢复相关。最后,研究者希望明确动态功能连接(FC)测量是否与行为缺陷相关,以及从临床角度来看,亚急性期的动态状态测量是否能比静态FC更好地解释临床结果。

正如之前的工作所预期的那样,静态FC损伤解释了部分受试者间行为缺陷在亚急性期(2周)的方差。通过考虑回归变量数量的似然比检验,验证了在静态FC中加入动态函数信息是否能显著提高广义线性模型(GLM)解释行为缺陷的能力。然后,在显着增加的情况下,研究者应用相同的测试来检查静态和动态回归变量的组合是否也比仅使用动态回归变量的模型有所改善。第二步旨在测试是否需要静态和动态贡献来解释行为。

综上所述,动态措施改善了总体损伤的亚急性解释(NIHSS),高于静态FC。此外,动态功能测量也适用于解释某些单个域的未来功能恢复。相比之下,静态测量在解释恢复方面不太有效。

讨论

FC不健康的受试者是一组动态功能状态(DFS)之间交替的过渡序列的结果。这些配置的特征是皮质网络和皮质皮层下相互作用之间相关的特定相关/反相关模式。在谁极端研究者分别找到视觉网络和DMNSI- 14)。DFS1是健康受试者中最常见的状态,它捕获了标准的静态(时间平均)任务积极/任务消极模式,将感觉-运动-注意力网络与默认/边缘网络分开。DFS2-5代表了这种主要模式的变化,一些网络沿主梯度发生了变化。例如,DFS2显示感觉运动与认知网络(DANVANCONFPN)呈正相关,但两个极端的分离(视觉、DMN)呈正相关。DFS3表现出视觉、感觉运动和听觉网络的正相关关系,与FPNDMN的相关性分开,在相关空间(DANVANCON)中介于两者之间的网络相对独立(图2和图3)。这种灵活的安排决定了隔离和融合之间不断变化的平衡。时间分辨的FC模式在更强的内分状态(DFS2DFS5)和更强的偏析状态(DFS1DFS3)之间交替出现。中风中受影响的静态FC指标很好地捕捉了整合/隔离平衡:平均半球间FC和全脑模块化反映了更高的网络隔离,而异常强的 DAN-DMN FC 反映了更高的网络整合度。

重要的是,研究者表明皮质网络与两组皮质下区域灵活地同步(图3)。一组包括纹状体(尾状核、壳核、伏隔核)和解剖学上连接的苍白球和丘脑。另一组包括海马体和杏仁核,它们是边缘系统的一部分。皮质-皮质下协调不仅限于不同DFS之间的切换时刻,而是连续发挥作用,因为皮质和皮质下区域显示出动态变化的一般同时性(图4)。最有趣的是,基底神经节/丘脑和边缘核之间的关系似乎是竞争性的:皮质网络与任何一组同步,但不能同时同步。例如,在DFS1中,DMN与边缘区域呈正相关,与基底神经节/丘脑呈负相关,而在DFS3中则相反(图3)。纹状体/海马体竞争也与这些区域作为全脑水平功能整合或隔离门控的路径点的作用一致。事实上,纹状体,海马体和丘脑的作用是连接专门的大规模功能系统,以确保信息传输的高效率。与之前将海马体确定为休息时皮质网络协调的主要区域的作用一致,研究者推测海马体可能在促进不同皮质激活模式之间的切换方面发挥功能作用。

重要的是,研究者的分析强调了静态和动态FC变化之间的关系。静态FC分析确定了同位连接、网络模块化和DAN-DMN半球内连接的相对耦合方面公认的中风异常。动态FC分析表明,这种静态描述是患者动态状态异常失衡的结果,周期更长,更多地转向跨皮层网络的整合状态(DFS2,4),以及较少的分离状态和强同位连接状态(DFS1DFS3)(图5)。这些结果与之前的研究结果基本一致。Wang等确定了4DFS,并表明患者过度表达(高分数时间)是一种高整合但相关性较弱的状态(类似于研究者研究中的DFS4)和低表达一种DMN与视觉-感觉运动-注意力之间呈负相关的分离状态(类似于研究者研究中的DFS1)。Bonkhoff等人确定了三种DFS,一种具有很强的隔离门控VISSMN来自其他网络(类似于DFS2),一种具有弱相关性(类似于DFS4),一种具有视觉-感觉运动网络和DMN之间的滑稽或关系(类似于DFS1)。中风患者过度表达第一种状态:虽然Bonkhoff等人将这种状态描述为一种异常分离状态,但隔离主要发生在视觉/SMN网络上,而认知网络则相当整合(如研究者的DFS2)。

静态和动态FC代表了在不同时间尺度上对相同现象的描述,这在三个主要结果中是明显的。首先,动态FC变化在具有较强静态损害的中风患者亚组中更明显。由于较强/较弱损害的截止值是在单独的样本中确定的,因此该结果不会因对同一组受试者进行采样而产生偏倚。其次,静态和动态FC的缺陷在基底节和丘脑与皮质分离的皮质下病变患者中更明显(图6),而轻度动态FC缺陷的患者有更多的皮质病变,(图6a)第三,DFS的精确分布和形貌受静态FC异常的调制实际上,即使研究者的描述强调了健康对照和患者之间DFS动态特性的定量变化,很明显,当研究者分别对两组进行分析时,出现了一些定性的差异。具体地,在高度受损的患者中异常更频繁的更整合状态DFS2在对照和亚急性患者中看起来不同。主要区别是半球间连接的丧失,这是亚急性期静态FC最常见的异常。动态FC变化明显与行为相关,因为它们改善了NIHSS测量的亚急性损伤的解释,高于静态FC。更有趣的是,与静态FC相比,动态FC允许从急性到慢性解释语言和记忆评分的恢复(图7)。这些发现明确地表明动态FC解释缺陷的潜力,这与大脑网络的功能改变对依赖于分布式网络的认知功能很重要的观点是一致的(例如,记忆,注意力,语言),与视觉和运动功能相比,结构损伤更敏感。

研究者的工作存在潜在的局限性。首先,存在几种研究FC动力学的方法,包括时间相关模式的变化,大脑区域之间的瞬时相位相干性,时间独立成分或模式(TFM),瞬时BOLD活动峰值或“共激活模式”(CAP)的空间模式,随着时间的推移,基于隐马尔可夫模型的大脑状态定义,以及基于边缘时间序列和网络二分性的功能连接的最新边缘中心方法。研究者选择了最直接的方法,即滑动-窗口时间相关,然后是特征向量分解和聚类,以定义一组随时间连续激活和停用的空间连接状态。定义连通性的方法可能允许观察更丰富的动态状态。然而,滑动窗口方法是相当标准的,可以很容易地由不同的研究人员组实现,从而促进研究的可重复性和比较。

第二,研究者没有观察到一个特定的“中风状态”只在患者中激活。然而,这可能是由于研究者的方法选择:在应用聚类算法之前将所有受试者和病症连接起来可能会降低亚急性患者贡献的特异性。研究者使用单个连接,因为对每种不同的病症具有不同的聚类将使得对照/患者比较非常困难。事实上,当研究者在不同的组中分别定义DFS时,(对照、亚急性、慢性、轻度vs重度患者),尽管总体上相似,但研究者确实注意到对照组和亚急性患者在DFS2中的一些差异,如上所述。不存在“中风状态”的另一个可能原因可能是患者在病变和行为缺陷方面的高度异质性,第三,为了研究FC/dFC与病变/行为之间的关系,研究者进行了根本的降维步骤:关于FC/dFC的多变量信息被有效地浓缩在一个短的标量阵列中:三个动力学主成分,总结了不同DFSs的分馏时间、停留时间和跃迁概率;和一个静态主成分,总结了中风患者中最常见的异常FC模式。这些标量不能被假设为忠实地代表所有可能相关的方面FCdFC。原则上,这种大规模降维的一种可能的替代方法是使用双多变量方法,如偏最小二乘或典型相关分析,但研究者不确定这是否会导致易于解释的结果。此外,研究者没有测试岭回归结果对新样本的推广,因此,岭回归分析的当前发现可能是特定于所使用的受试者样本的。虽然执行嵌套交叉验证可以增强这些发现的鲁棒性,研究者相信,只有通过在独立的受试者队列中重复这些发现,才能获得结论性的证据。最后,由于长TR和运动伪影的影响(平均而言,25%的数据点被丢弃),每个对象可用的数据量是有限的,这限制了动态FC度量的个体估计的可靠性。因此,虽然研究者的研究结果表明动态FC指标与卒中严重程度相关,但目前其作为个体生物标志物的用途有限。

方法

这些分析中使用的数据是华盛顿中风队列的一部分。该数据库包含首次中风的患者,研究了1-2周(平均= 13.4天,SD = 4.8天),3个月和12个月开始后。一组30个年龄匹配的对照受试者的时间为3个月两次。所有成像均使用华盛顿大学医学院(WUSM)的Siemens 3T Tim-Trio扫描仪和标准的12频道头圈进行。成像方案包括结构性MRI,静止状态血氧依赖性水平(BOLDMRI,扩散MRI和动脉自旋标记。结构扫描包括:(1)矢状T1加权MP-RAGETR = 1950 msTE = 2.26 ms,翻转角= 90°,体素= 1.0×1.0×1.0×1.0 mm2)横向T2加权的涡轮自旋回波(TR = 2500毫秒,TE = 435 msVoxel-size = 1.0×1.0×1.0×1.0 mm;3Sagittal Flair(流体插入的反转恢复)(TR = 7500毫秒,TE = 326 ms,体素尺寸= 1.5×1.5×1.5×1.5 mm)。用梯度回波EPI序列(TR = 2000毫秒,TE = 27 ms32个连续的4 mm切片,4×4 mm的平面内分辨率)获取静止状态功能扫描,在此期间,指示参与者将参与者固定在低光环境中的黑色背景上的屏幕上的小白色十字架上。获得了六到八个静止状态(RSfMRI运行,每次运行包括128层(总计30分钟)。静止状态fMRI预处理包括(i)头部运动的回归,心室和CSF的信号,白质信号,全局信号(ii0.009-0.08 Hz频段中的时间过滤频率;(iii)框架检查,FD = 0.5 mm。最后,所得的残留时间序列被投影在每个受试者的皮质表面上,分为Gordon等人开发的324 ROI,再加上19个源自Freesurfer亚皮层atlas91,92的皮层下ROI。原始拟合包括333个区域,但排除了所有具有<20个顶点(~50 mm2)的区域,如先前的作品所示。研究者使用这种拟合将结果与以前的工作相关联,分析了相同的数据集。仅考虑至少有180个良好帧的受试者进行分析。由于预处理,分别在第一次和第二次收购时分别在2周(亚急性),第3个月和20个对照时在12个月和20个对照时提供114名受试者。

动态功能状态为了避免偏差,通过排除高运动帧并保留前300帧,每个会话被缩短到300TR。对于聚类步骤,研究者连接了所有181个层面。用于DFSs定义的基于MATLAB的流水线由4个步骤组成(2): (i)每个受试者的BOLD反应的时间过程被分成270个重叠的时间窗口,30TR(60 s)长,每1TR (2 s)步进一次。由于滑动窗口宽度的最佳选择仍有争议,在补充信息(SI-4段和SI-67)中,研究者比较了不同宽度(204050 TR)获得的结果。在每个滑动窗口中计算所有区域对之间的皮尔逊相关系数的z-Fisher变换,以估计动态功能连接性(DFC)(ii)通过将每个DFC矩阵投影到由第一特征向量vi定义的主特征空间上,即通过用矩阵vi × vT i近似原始DFC矩阵,来近似每个DFC矩阵;(iii)对这些秩DFC矩阵的上三角部分进行矢量化,并跨窗口、对象和时间点进行连接(获得48870 × 4005488704005维的矩阵,分别是总滑动窗口的数量和连接对的数量),以最终应用具有相关距离和20个重复的时间方式K均值聚类算法93(iv) SilhouetteDavies-Bouldin算法用于搜索DFS的最佳数量KK的几种选择(210)用于补充分析和比较。

对于每个DFS,研究者评估了三个指标,它们代表了在中风中观察到的最常见的静态FC生物标志物,即:(1)每个网络内的平均同伦半球间连接性;(2)丹恩和DMN地区之间的平均半球内连通性,作为网络一体化的一个衡量标准;(3)皮层网络之间的整体纽曼模块性。类似于参考文献。研究者使用了大脑连接工具箱中的代码,可在https://sites.google.com/site/bctnet/,网站上公开获得,模块的分配是根据参考文献中的信息图社区检测先验选择的。模块性是在边缘密度从4%20%的范围内计算的,如参考文献中所建议的。没有二进制化并且具有负权重的对称处理。密度间的平均模块性被用作最终测量

皮质与皮质下模式重组 研究者使用每个滑动窗口中 DFC 矩阵的主要特征向量来定义量化时间内皮质下核和皮质网络中的模式重组。具体来说,研究者考虑了主载体vi的(19×1)子向量vsub,从对应于皮质下区域的19个条目中获得。在不同滑动窗口中获得的向量vsub 被输入作为空间PCA的输入,旨在识别连贯进化的皮质下区域簇。因此,研究者得到vsubðtÞ=PwsubðtÞ,其中P是主成分载荷的(19×2)矩阵。在测量每个皮质网络的整体连通性方面,研究者考虑了从每个滑动窗口中与网络区域相关的vi条目中获得的子向量网络的平均值。对于每个DFS,研究者计算了皮质下和皮质网络之间连通性的度量(见Fig.3d)。为此,研究者将vi ×vT i的子矩阵vnet×vT子进行了研究,并投影到主成分空间上,采用vnet ×vT subPT

与解剖损伤和结构断开的关系从用于DFSs分析的47名亚急性中风患者获得的结构MRI数据用于测量每个损伤在体素水平的解剖影响。使用Analyze软件包96,在每位患者的结构MRI扫描上对病变进行手动分割。T1加权,T2加权和T2-FLAIR扫描联合使用,以确保完整的病变轮廓。如果存在,所有患者的病变定义中都包括了周围血管源性水肿。所有分割均由两名委员会认证的神经学家(Maurizio Corbetta-MC-Alexandre Carter)进行审查,并由MC进行第二次审查。最终分割用作后续处理和分析步骤的二元病变掩模。使用线性变换和非线性扭曲的组合将病变掩模变换到MNI图谱空间,并重新采样以具有各向同性体素分辨率。

本研究中使用的结构断开矩阵来自参考文献。对于相同的患者数据集,使用本研究中使用的相同的324个皮质包裹和35个皮质下和小脑区域(34个包裹来自AAL图谱,对应于丘脑、基底神经节和小脑的不同部分,还包括1个来自HarvardOxford皮质下图谱的区域,对应于脑干)。具体来说,对于每个患者,断开矩阵被定义为359×359的方阵,其中位置ij的每个条目代表被病变断开的流线连接区域Ij的百分比。模板结构连接体来源于公开的扩散MRI流线追踪图谱,该图谱使用来自842名人类连接体项目参与者的数据构建。地图集数据是根据吴-闵开放存取数据使用条款获取的。研究者通过计算两个连续滑动窗口之间 vnet(对于皮质网络)或Pvsub(对于皮质下主成分)差异的绝对值来定义网络连接偏移。这些变化遵循重尾分布,经常出现小值,很少出现大变化。因此,研究者将皮质下成分和每个网络的变异性时间过程(使用0.29的阈值,对应于第95个百分位数)进行二值化。

损伤到动态模式回归。在这一点上,研究者想要测试(I)解剖损伤位置和(ii)结构断开与动态测量(由动态PCs描述)之间的关系。因此,研究者实施了两次岭回归算法(RR)99:第一次(I)将体素病变图(回归变量)链接到动态PCs分数(因变量),第二次(ii)将局部断开矩阵(回归变量)链接到动态PCs分数(因变量),每次一次。具体而言,在基于病灶的分析(i)中,回归矩阵是一个二值矩阵 R^(Ns×Np)Ns为受试者数量,Np为回归变量或参数的数量),其元素i–j在受试者i的体素j处存在病灶时等于1,否则等于0。该分析旨在为每个体素分配一个权重βj,用以表示其对所考虑的动力学PC值的贡献程度。例如,正值(负值)的βj表明该体素的病灶可能与所考虑的动力学PC值呈正相关(负相关)。由于计算问题,在应用RR之前需要对矩阵X进行降维。因此,研究人员对147,465个体积为3立方毫米的脑体素进行了PCA分析,并选取了能够解释至少97%原始方差的前几个主成分作为RR模型的回归变量X。除了解决维度问题外,PCA步骤的目的还在于将原始的二值矩阵转换为一组连续的回归变量。随后,X相对于整个矩阵进行了z分数标准化。由于计算问题,在线性回归(RR)之前需要对矩阵X进行降维处理。因此,研究人员对147,4653立方毫米的大脑体素进行了主成分分析(PCA),并将解释至少97%原始方差的前几个主成分视为研究人员的RR模型中的回归变量X。除了解决维度问题,PCA步骤的另一目的是将原始二元矩阵转换为一组连续的回归变量。然后,X相对于整个矩阵进行了z评分处理。

为了获得最优的RR模型权重β集合,将在λopt处每次LOOCV循环得到的权重在Ns次循环中进行平均。通过置换检验获得的权重分布被用作零分布,以筛选出具有统计学意义的权重。只有那些位于零分布尾部左右两端(2.5%)的βi值被视为显著。这些选定的权重被反向投影到大脑空间,以显示最具预测性的病变体素图谱。最后,对图谱应用高斯平滑(方差=1)并将其缩放到[-1, +1]范围内,仅绘制绝对值大于0.05的权重。图谱可视化使用FSLeyes 0.34.2https://fsl.fmrib.ox.ac.uk/fsl/fslwiki/FSLeyes)完成。对于连接断开矩阵(ii),采用了相同的算法和流程,之后将每位患者的矩阵的上三角部分向量化,得到一个回归矩阵X,其中i-j项表示第i个受试者中特定区域对之间断开的纤维束所占的百分比。通过岭回归(RR)获得的显著权重被反投影到基于分区的矩阵中,以指示最具预测性的成对断开连接。神经心理学评估。相同的研究对象(对照组和患者)在每个时间点均接受一系列神经心理学测试,涵盖运动、注意力、语言、视觉和记忆功能等不同认知领域。简要而言,这些测试包括以下内容。语言:波士顿诊断性失语症检查、非词阅读、词干补全和动物命名。运动:主动活动范围、Jamar握力计、九孔钉测试、动作研究上肢测试、运动指数以及功能独立性评定行走测试。注意力:Posner视觉定向任务、Mesulam符号消去测试以及行为忽视测试星号消去部分。除了这些特定领域的评分外,还通过美国国立卫生研究院卒中量表(NIHSS100评估患者的临床严重程度,该量表包含15个子测试,涉及意识水平(LOC)、眼球运动和视野缺损、面瘫、上下肢运动功能缺损、肢体共济失调、感觉障碍、注意力不集中、构音障碍以及语言功能缺损。每位患者的总体NIHSS评分被用作其临床严重程度的平均衡量指标。该评分在亚急性期有40名患者可用,而在3个月和12个月时分别有42名和47名患者可用。

在性能显著提升的情况下,研究人员还测试了完整模型(静态+动态)是否优于仅使用动态回归变量的模型,以验证所有贡献因素是否均相关。研究人员使用亚急性期的回归变量(静态和动态)来估计亚急性期的行为评分以及行为恢复情况。恢复程度通过1年与2周时行为评分之差与2周时评分绝对值的比值来评估。

统计与可重复性

样本量的确定基于以往与相同数据集相关的研究。经过预处理后,2周(亚急性期)有114名受试者,3个月时有80名,12个月时有65名;在第一次和第二次数据采集时,分别有24名和20名对照组。在实施动态功能分析时,仅纳入运动擦除后具有足够数量优质帧(300帧)的受试者。此外,研究人员仅选择参加了全部三次记录(卒中后2周、3个月和12个月)的患者,因此共纳入47名患者。在首次访问和第二次访问中,具有足够帧数的对照组人数分别为20名和20名。研究人员的统计分析基于常见的参数检验方法(Wilcoxon秩和检验、T检验、广义线性混合效应模型的F检验、似然比检验)或研究人员使用自定义代码实现的简单非参数置换检验。研究人员的代码基于MATLAB 2021a,可在代码可用性部分找到详细信息。统计检验在之前的子章节中有详细描述。只要同时检验多个假设,研究人员始终会进行多重比较校正。

精读分享

研究背景

本研究旨在探讨人类大脑在静息状态下亚皮质-皮质动态状态及其在中风后的破坏机制,研究背景指出尽管神经科学传统上聚焦于快速神经spike活动,但超慢频率范围(<0.1Hz)内的活动占据大脑能量预算的大部分且与行为紧密相关,然而控制自发脑活动中动态模式的大规模时间协调机制尚不明确,特别是特定区域是否在协调全局连接模式变化中起主导作用,而中风等焦点病变因显著放大受试者间解剖和功能连接的自然变异范围,成为理想测试平台。

方法

利用功能磁共振成像(fMRI)技术识别静息状态下动态功能状态(DFSs),即皮质和亚皮质区域在超慢频率下同步的瞬时但反复出现的簇,具体通过滑动窗口时间相关性分析、特征向量分解和聚类方法定义DFSs,步骤包括将受试者时间过程划分为重叠窗口计算动态功能连接(DFC),通过特征向量分解近似DFC矩阵并连接上三角部分,应用时间K均值聚类定义DFSs,同时采用机器学习策略(如岭回归)解释动态FC异常与病变位置和结构断开的关系,并通过主成分分析(PCA)总结动态特征的主要异常

结果

健康大脑和中风患者的DFSs特征及其与行为缺陷和恢复的关系,定义五个DFSs,每个状态具有不同皮质和皮质-亚皮质相互作用模式,中风尤其是损害基底节/丘脑与皮质间白质连接的病变,会导致DFSs的分数时间、停留时间和转换异常(表现为异常网络整合偏向),这些动态异常在中风后两周出现并在三个月至十二个月内逐渐恢复,与神经功能缺损和长期预后相关,进一步分析表明亚皮质病变和皮质-亚皮质断开是解释动态FC异常的重要解剖基础,动态FC测量不仅提高了对子急性期整体损伤的解释能力,还适合解释某些个体领域的功能恢复,而静态测量在解释恢复方面能力较弱,这些发现支持亚皮质区域在控制皮质动态状态中的基本作用,并提出用于识别功能异常的脑状态定义和测量集。

参考文献

Favaretto C, Allegra M, Deco G, et al. Subcortical-cortical dynamical states of the human brain and their breakdown in stroke.Nat Commun. 2022;13(1):5069. Published 2022 Aug 29. doi:10.1038/s41467-022-32304-1

上一篇:Nature Neuroscience:探讨病变网络映射的方法论基础
下一篇:Mol. Psychiatry:揭示重度抑郁症和双相情感障碍跨诊断亚型的时空动态:来自共激活模式和治疗反应的见解