close
预约产品演示
请完善以下信息,我们将联系您进行演示
*
*
我已阅读并同意《隐私政策》
close
预约数据分析
请完善以下信息,我们将联系您进行沟通
*
*
我已阅读并同意《隐私政策》

关于公布2026年度国家自然科学基金项目申请初审结果的通告

发布:2026-04-29    浏览:1 次

刚刚,国家自然科学基金委员会发布项目申请初审结果:

image.png

国家自然科学基金委员会(以下简称自然科学基金委)在2026年度项目申请集中接收期间共接收各类型项目申请470561项。按照《国家自然科学基金条例》《2026年度国家自然科学基金项目指南》以及国家自然科学基金相关类型项目管理办法等有关规定,自然科学基金委对项目申请进行了初审。

经初审,共受理项目申请469427项,不予受理项目申请1134项。自然科学基金委将向各依托单位发送纸质初审结果通知,并以电子邮件形式通知不予受理项目的申请人。依托单位可登录科学基金网络信息系统查询本单位项目申请受理情况。申请人如对不予受理决定有疑问,可向相关项目管理部门咨询;如对不予受理决定有异议,应在2026年5月15日16时前向相关项目管理部门提出复审申请。有关复审申请程序和要求详见附件。

附件:2026年度国家自然科学基金不予受理项目复审申请与审查工作程序

按照《国家自然科学基金条例》《国家自然科学基金项目复审管理办法》和其他相关管理办法的规定,申请人如对自然科学基金委作出的不予受理决定有异议,可以向自然科学基金委提出复审申请。有关复审申请与审查工作的程序和要求如下:

一、复审申请程序

(一)复审申请人使用在线申请项目时的用户名和密码登录科学基金网络信息系统(以下简称信息系统,https://grants.nsfc.gov.cn);如忘记个人用户名及密码,请与依托单位联系重新获取。

(二)复审申请人登录信息系统,在线填写复审申请表并于2026年5月15日16时前提交。

(三)复审申请人打印一份与在线提交的电子申请表内容一致的纸质申请表,本人签字后将纸质申请表以特快专递方式于5月15日前(以邮戳日期为准)寄送相关项目管理部门综合处。

(四)具有以下情形之一的,复审申请应不予受理:

1.非项目申请人提出复审申请的;

2.提交复审申请的时间超过规定截止日期的;

3.复审申请内容或者手续不全的。

二、复审申请审查工作程序

(一)自然科学基金委相关项目管理部门负责对受理的复审申请进行审查。审查复审申请的依据是《国家自然科学基金条例》《国家自然科学基金项目复审管理办法》《2026年度国家自然科学基金项目指南》以及国家自然科学基金相关类型项目管理办法等有关规定。

(二)审查认为原不予受理决定符合相关规定的,维持原决定;审查认为原不予受理决定有误的,撤销原决定并进行评审。

(三)复审申请审查结果将由相关项目管理部门在6月5日前书面通知申请人。

依托单位科研管理部门可在信息系统中查看本单位人员复审申请的提交情况与审查结果。

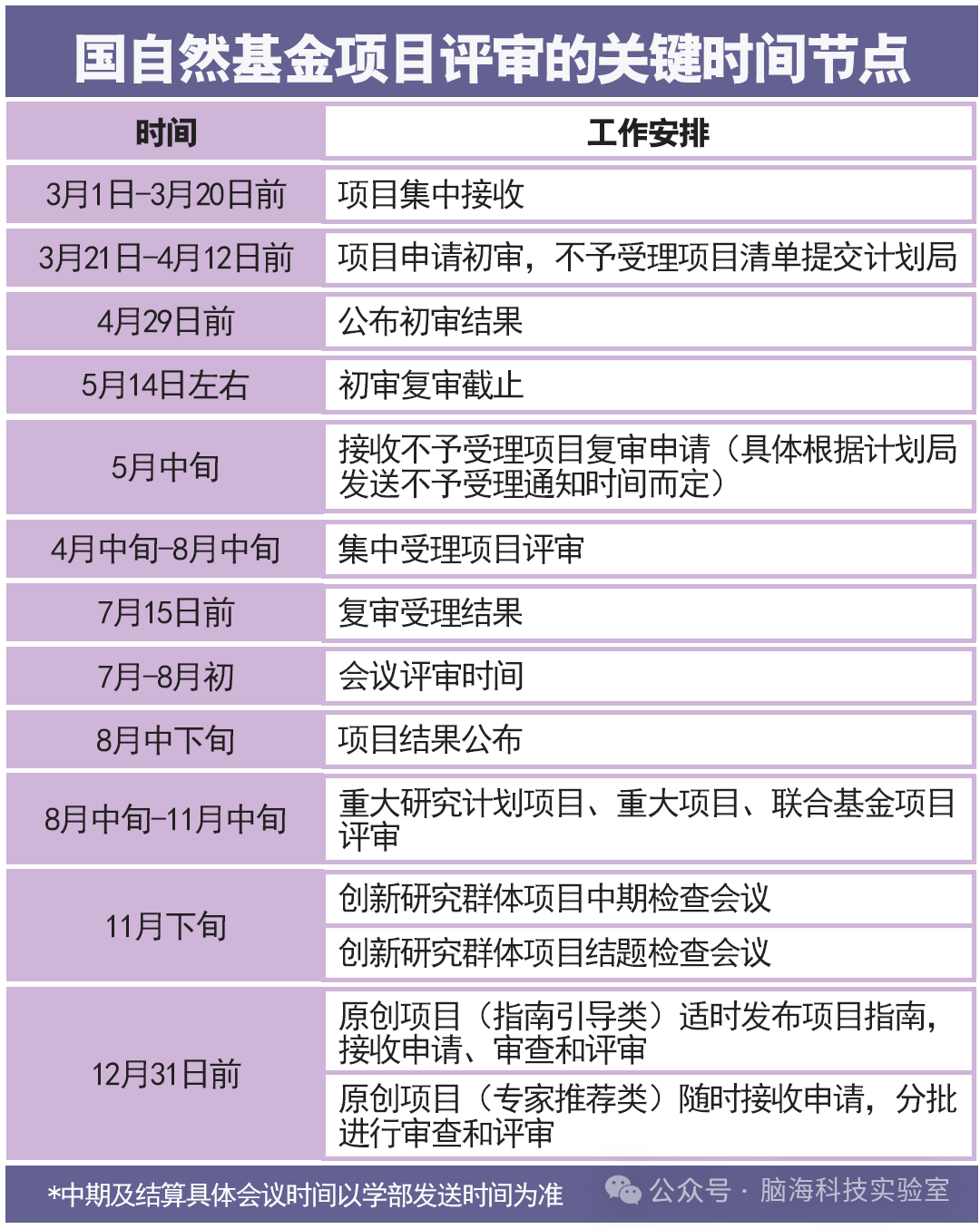
那么,国自然申报应该关注哪些时间节点呢?

国自然申报流程和时间节点

image.png

NSFC项目评审过程(图源:NSFC)

图片1.png

NSFC项目管理过程(图源:NSFC)

其中主要有四个重要时间节点:初审结束、复审申请时间、集中受理评审时间、会议评审时间。

图片2.png

本文来源于国家自然科学基金委公众号等,仅学术分享。

上一篇:脊髓小脑共济失调3型患者静态与动态自发脑活动模式的改变
下一篇:没有了!