close
预约产品演示
请完善以下信息,我们将联系您进行演示
*
*
我已阅读并同意《隐私政策》
close
预约数据分析
请完善以下信息,我们将联系您进行沟通
*
*
我已阅读并同意《隐私政策》

Nature子刊:大脑如何实时评估他人

发布:2026-03-31    浏览:261 次

我们与一个人互动时,需要多久才能感知到他是聪明深沉还是容易看透?无论是在谈判合同,还是在进行一场轻松的“石头剪刀布”游戏,人类大脑都会不断推测他人的想法、评估其意图,并据此调整自身行为。这一过程正是科学家所称的“适应性心理化”(adaptive mentalization)。一项最新研究识别出一种特定的神经“指纹”,能够预测我们推断他人意图的速度与准确性,揭示了大脑究竟如何调控这种适应过程。

图片

2026年,由苏黎世大学研究团队在Nature NeuroscienceQ1/20.0)发表了一项题为“A neural signature of adaptive mentalization”的研究。研究人员通过功能性磁共振成像(functional Magnetic Resonance ImagingfMRI)对570余名参与者在不同博弈情境中的行为进行了考察,发现大脑中存在一个分布式的社会认知网络,当我们意识到自己对他人的预期出现偏差时,这一网络会即刻被激活。该发现有望改变对自闭症、边缘型人格障碍等社会认知障碍的诊断与治疗方式。

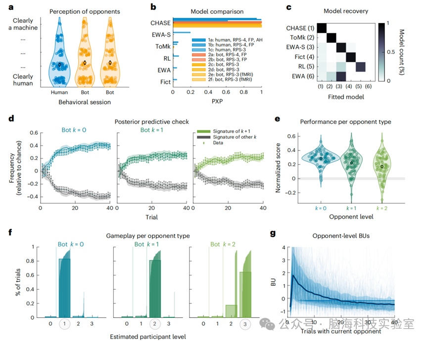
该研究结合计算建模与fMRI,探讨人类在动态社会互动中如何进行适应性心理化。研究招募了570余名参与者,在扫描过程中完成重复性的“石头剪刀布”策略博弈任务,对手既包括人类,也包括具有不同策略复杂度的人工智能。该任务通过多轮连续互动,模拟现实中的社会决策情境。研究者引入“认知层级评估模型”(CHASE模型),研究人员量化了参与者在多大程度上以策略性方式评估对手,以及他们在每一轮之后对对手判断的调整幅度。同时,结合行为数据与脑成像数据,采用基于模型的fMRI分析与多变量模式分析方法,识别与心理化动态调整相关的神经活动模式。

图片

自适应心理化实验任务与计算模型

研究结果表明,大多数参与者能够根据对手策略复杂度的变化灵活调整自身行为,但在适应速度和准确性方面存在显著个体差异。从认知机制上看,心理化并非一次性推断,而是一个持续更新的动态过程。通过fMRI,研究人员识别出一个由多个脑区构成的分布式网络,每当个体重新评估对手时,这一网络的活动就会增强。其中,右侧颞顶联合区(right Temporoparietal JunctionrTPJ)在理解他人想法与意图方面起着关键作用,背内侧前额叶皮层(dorsomedial prefrontal cortexdmPFC)参与社会评价,而前岛叶及腹外侧前额叶皮层则在预期错误发生时显著激活,反映对社会预测偏差的监测与调整。进一步的多变量分析发现,这些脑活动模式能够有效预测个体对他人策略的更新程度,在不同样本中均表现出较高的预测准确性,构成了所谓的“适应性心理化神经指纹”。

图片

适应性心理化行为及模型证据

以往研究多通过静态任务(如短篇故事或单次决策)来考察社会认知,而这项新研究则采用更贴近日常生活的动态互动情境。从动态互动的角度出发,揭示了心理化能力的计算机制及其神经基础,提出心理化本质上是一种持续进行的信念更新过程,而非静态特质。通过构建可量化的计算模型并结合神经影像指标,研究不仅深化了对社会认知机制的理解,也为客观评估个体社会认知能力提供了新方法。其提出的神经指纹具有良好的预测性与跨样本稳定性,在临床上具有重要应用潜力,尤其可用于自闭症、边缘型人格障碍等社会功能受损群体的评估与干预效果监测,为未来发展更精准的社会认知干预策略提供了理论与方法学基础。

参考文献

Buergi, N., Aydogan, G., Konovalov, A. et al. A neural signature of adaptive mentalization. Nat Neurosci (2026). https://doi.org/10.1038/s41593-026-02219-x

资讯来源

https://neurosciencenews.com/neural-fingerprint-social-mentalization-30272/

编译:刘晓庆

审核:吴金颖

上一篇:往期精彩|抑郁合集二 | 以往高分文献分析,揭示抑郁研究热点
下一篇:往期精彩|Nature子刊:一种利用贝叶斯因子解构情绪调节大脑基础的系统识别方法