close
预约产品演示
请完善以下信息,我们将联系您进行演示
*
*
我已阅读并同意《隐私政策》
close
预约数据分析
请完善以下信息,我们将联系您进行沟通
*
*
我已阅读并同意《隐私政策》

Nature子刊:fMRI扫描揭开阅读障碍的神经真相

发布:2026-03-29    浏览:203 次

我们不仅用眼睛看世界,更要用大脑去理解所见。被称为视觉皮层的脑区由一系列功能各异的专门区域构成,宛如一幅精密的“拼图”,分别负责解析不同类型的视觉信息,使我们能够识别从具体物体到亲人面孔等一切事物。而随着习得阅读能力,大脑还会逐渐形成一个专门用于识别书面文字的区域,即“视觉词形区”(visual word form area, VWFA)。一项由斯坦福大学主导的研究发现,在阅读障碍儿童中,这一负责文字识别的脑区往往更小,甚至可能缺失。不过,通过系统性的阅读辅导,在一定程度上可以缩小这种差距。

2026年,由斯坦福大学的研究团队Nature CommunicationIF=15.7上发表了一篇题为“The balance between stability and plasticity of the visual word form area in dyslexia”的文章。既往研究曾发现,阅读障碍个体在这一阅读特异性脑区的活动水平较低,但这些研究大多基于单一时间点的观察,未能回答阅读障碍在大脑中如何动态发展的关键问题。为此,研究人员对阅读障碍儿童进行了脑成像扫描,时间覆盖干预前以及阅读能力提升干预后的长达一年随访期。

图片

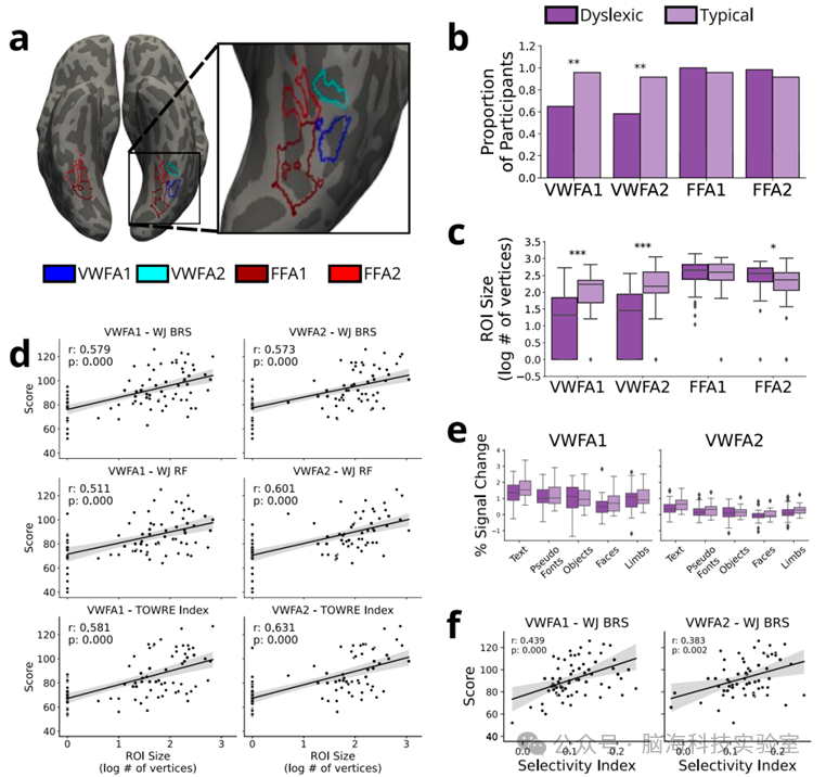
阅读障碍(dyslexia)是一种常见的学习障碍,影响约5%10%的人群,会显著增加阅读难度。患有阅读障碍的人在学习字母及其对应发音、进行拼读、拼写以及识别押韵词等方面往往存在困难。阅读障碍可影响各个智力水平的个体,并不会随着时间自行消失;儿童需要接受针对性教学干预。通常情况下,随着儿童学习阅读,大脑视觉皮层中会逐渐形成视觉词形区。视觉皮层位于大脑后部,是一片广阔的灰质区域。VWFA则位于左半球,是一个体积较小的结构,从豌豆大小到约硬币大小不等,在进行阅读任务时会在功能性磁共振成像(functional Magnetic Resonance ImagingfMRI)中呈现出明显激活。该区域包含两个亚区:一个主要对文字的形状作出反应,另一个则同时对文字的意义产生反应。在这项由斯坦福大学主导的实验中,研究人员利用功能性磁共振成像对儿童的大脑活动进行评估,在一年内最多进行五次扫描。研究样本中,44713岁的阅读障碍儿童接受了强化阅读干预;对照组包括43名同龄儿童,未接受该干预,其中19人患有阅读障碍,24人阅读能力正常。

图片

功能定位器实验设计

在研究初期的脑成像结果中,研究人员发现,几乎所有阅读能力正常的儿童都能够检测到VWFA,而在阅读障碍儿童中,这一比例不足三分之二。“我们的一个关键问题是:阅读障碍个体的VWFA是否存在差异?”“对此,我们得出了一个非常明确而有力的答案——是的。在那些长期存在阅读困难的儿童中,这一负责快速词汇识别的关键脑区,要么缺失,要么显著更小。”在能够检测到VWFA的儿童中,阅读障碍组的该区域平均体积也小于正常阅读组。进一步分析发现,VWFA的大小与个体阅读能力密切相关:该区域越小,阅读能力越弱。同时,在阅读过程中,该区域对文字刺激的神经反应强度(即在成像中的激活程度)在阅读障碍儿童中也明显低于正常儿童。

图片

基线状态下视觉词形区(VWFA)的大小与选择性与阅读能力相关

在初次脑扫描之后,部分阅读障碍儿童接受了一项强化阅读干预项目。该项目为期八周,使这些儿童的阅读水平平均提升约一个年级。相比之下,在同一时间段内,未接受干预的阅读障碍儿童及正常儿童,其阅读能力均未出现显著变化。干预结束后,研究人员在更多阅读障碍儿童中检测到了VWFA;而未接受干预的阅读障碍儿童中,该区域的检出率则没有变化。“就好像基于证据的干预在阅读障碍儿童的大脑中构建了这一脑区,”研究人员指出。此外,完成干预的儿童其VWFA体积也有所增长,而对照组则未见类似变化。

图片

阅读与视觉Word表型区域的变化

然而,在研究结束时,阅读障碍儿童的VWFA平均仍小于正常阅读儿童,且阅读能力与该区域体积之间的相关关系依然存在。同时,该区域的神经反应强度在阅读障碍儿童中仍然较弱。简而言之,即使阅读障碍儿童通过充分的辅导在阅读成绩上缩小了差距,他们的大脑在结构与功能上仍与正常阅读者存在细微差异我们看到,视觉词形区具有可塑性,会随着经验发生改变,研究人员表示,当阅读困难的儿童接受为期八周的高强度、循证阅读干预后,其VWFA平均会变大。这意味着,这种干预不仅提升了他们的阅读能力,也在塑造相应的脑功能回路,这一点非常令人振奋。

参考文献

Mitchell, J.L., Yablonski, M., Stone, H.L. et al. The balance between stability and plasticity of the visual word form area in dyslexia. Nat Commun 17, 368 (2026). https://doi.org/10.1038/s41467-025-67054-3

资讯来源

https://medicalxpress.com/news/2026-02-specific-region-differs-dyslexic-brain.html

编译:刘晓庆

审核:吴金颖

上一篇:往期精彩|JAMA:童年时期接触铅,会影响中年后的大脑健康吗?
下一篇:往期精彩|抑郁合集二 | 以往高分文献分析,揭示抑郁研究热点