close
预约产品演示
请完善以下信息,我们将联系您进行演示
*
*
我已阅读并同意《隐私政策》
close
预约数据分析
请完善以下信息,我们将联系您进行沟通
*
*
我已阅读并同意《隐私政策》

Nature:背侧额叶皮层复杂社会决策的基础功能

发布:2026-03-27    浏览:199 次

总结

在这项发表于《Nature》的研究中,Wittmann等人通过一系列功能性磁共振成像(fMRI)实验、行为学测量及社会群体决策任务系统性地揭示了人类大脑如何以基函数(basis functions)形式来编码复杂的社会决策空间,从而拓展了对社会认知神经机制的理解。研究背景基于过去以个体中心(agent-centric)的视角解释社会认知,即把信息贴标签到“自己”“他人”等身份上,而本研究提出并实证了以组合可能性和抽象交互类型为核心的编码框架,类似于视觉、运动和空间领域中用以压缩表征高维信息的基函数模式。数据来源包括四项实验:一项社会fMRI实验(n = 56),大规模行为实验(n = 795),一项控制性运动fMRI实验(n = 32)以及一项补充性行为实验(n = 1 022)。核心发现表明,背内侧前额叶皮层(dmPFC)和前扣带皮层(ACC)在决策过程中编码了一组有限的基函数,这些基函数反映了社会互动情境下可能的组合关系,而非单纯依赖个体身份;这些基函数形成的低维表现空间可有效重建所有与决策相关的变量投影,并且在行为层面上,使用基函数编码能够提升决策准确性,证明其作为压缩编码机制的适用性和优势。机制层面,这种基函数编码可被解释为一种任务专用的压缩表示,有助于在不断变化的社会环境中高效组织和处理多主体交互信息,并与传统agent-centric编码共同存在于大脑中。在序列决策过程中,基函数的主次排序与反应时间等行为指标显示出一致的动态体现。方法学启示在于,这一发现不仅提示该研究需要超越传统个体标签编码视角,还表明社会认知可能共享视觉/运动等域中抽象编码的核心原则,提示未来研究应进一步探索跨领域通用的神经表征策略及其在更复杂社会行为中的作用。

摘要

复杂社会决策要求个体在包含多行动者、多潜在结果及其相互依赖关系的高维决策空间中进行权衡。然而,大脑如何以计算上高效且具有泛化能力的方式表征此类社会决策结构,仍不清楚。该研究提出并验证了一种基于基函数(basis functions)的社会决策表征框架,认为人类并非对每一种社会情境或主体进行独立编码,而是通过一组有限、可复用的计算基元来组织复杂社会决策空间。

通过多项参数化的社会决策任务、功能性磁共振成像(fMRI)以及大规模行为实验,研究发现背内侧额叶皮层(dorsomedial frontal cortex, dmPFC)和前扣带皮层在社会决策过程中编码了这些基函数的神经实现形式。这些基函数在神经层面呈现低维结构,其线性组合能够重构社会决策中与选择和价值相关的高维变量,并在行为层面预测个体的决策模式。进一步的泛化分析表明,同一组基函数可迁移至新的社会情境,而非社会控制任务中未观察到相同的编码结构,表明该机制具有社会决策特异性。该研究表明,社会决策的神经计算遵循与感知和运动系统类似的组合式低维表征原则,为理解社会认知、群体行为及其异常机制提供了统一的计算框架。

引言

复杂社会决策要求个体在包含多个行动者、潜在结果及其相互依赖关系的高维决策空间中进行权衡。这类决策不仅涉及对结果价值的评估,还需要整合不同主体之间的互动结构,使得社会决策在计算复杂度上显著高于传统的单主体价值选择任务。理解大脑如何在有限神经资源下高效表征并计算这种高维社会决策空间,是社会神经科学与计算神经科学中的核心问题。

既往研究一致表明,内侧前额叶皮层在社会认知中发挥关键作用,尤其是背内侧前额叶皮层(dorsomedial frontal cortex, dmPFC),其活动与社会推理、他人意图理解以及社会决策密切相关。然而,目前对于 dmPFC 究竟如何组织社会信息仍缺乏明确的计算层面解释。主流理论多采用“以主体为中心”(agent-centric)的表征框架,假设大脑分别为自我、他人或特定社会角色建立独立的神经表示。这一框架在解释心理理论等现象时具有一定优势,但在面对高维、可泛化的社会决策问题时,其计算效率和扩展性受到限制。

在感知、运动及空间导航等领域,大量研究已表明,大脑并非为每一种可能状态建立独立表示,而是通过一组有限的基函数对连续高维空间进行压缩和组合式编码。这种表征方式允许通过线性组合少量基元来重建大量可能状态,从而在保持表达能力的同时显著降低计算复杂度。相比之下,社会决策是否遵循类似的低维计算原则,长期以来尚未得到系统检验。

基于这一背景,该研究提出,复杂社会决策空间同样可以通过基函数的方式进行表征。在这一框架下,背内侧额叶皮层并非直接编码具体的社会情境、行动者或结果,而是表示一组抽象的决策维度,这些维度可在不同社会情境中被灵活组合,从而支持快速决策与跨情境泛化。如果这一假设成立,则应能够在行为层面观察到社会决策的低维结构,并在神经层面识别出与这些基函数相对应的稳定活动模式。

为检验上述假设,该研究结合参数化的社会决策任务、功能性磁共振成像以及大规模行为实验,系统考察背内侧额叶皮层在复杂社会决策中的表征结构。通过将计算建模与神经数据直接对齐,研究旨在揭示社会决策是否遵循与感知和运动系统相似的组合式低维表征原则,并为理解社会认知的神经计算机制提供统一的理论框架。

结果

本研究通过结合功能磁共振成像(fMRI)与行为建模的方法,系统检验人类在复杂社会决策中的表征方式是否可由一组有限的“基函数”加以描述。研究围绕一个核心问题展开:背内侧额叶皮层(dorsomedial frontal cortex, dmFC,包括 dmPFC 与前扣带皮层)是否以组合式、低维度的方式编码高维社会决策空间。为此,作者设计了一系列多主体社会决策任务,并在多项实验中逐步验证基函数表征在行为和神经层面的合理性与特异性。

2.1 社会决策行为可由有限基函数重构

研究首先检验行为层面是否支持基函数假设。在社会决策任务中,被试需要在多名社会代理之间做出选择,不同代理在收益、社会关系和情境结构上呈现复杂组合。作者构建了一个基于基函数的行为模型,将每一次决策表示为若干基础决策成分的线性组合,并与传统的基于具体社会变量或代理身份的模型进行比较。

结果表明,少量基函数即可在行为层面高精度重构被试的选择模式。该模型不仅能够解释已见过的社会情境,还能在新组合条件下保持良好的预测性能,显示出显著的泛化能力。相比之下,依赖具体社会变量或逐情境编码的模型在泛化任务中表现明显下降。这一结果表明,被试并非逐一编码每个社会状态,而是依赖一组可复用的抽象决策基函数来组织复杂社会信息。

2.2 dmFC 中存在与行为基函数一致的神经表征

在确认行为层面存在基函数结构后,研究进一步检验这些基函数是否在大脑中具有对应的神经实现。作者使用 fMRI 数据,对每个基函数在决策过程中的表达强度进行建模,并将其作为回归量纳入神经分析。

结果显示,dmFC 区域的活动能够被一组基函数的线性组合显著解释。具体而言,dmPFC 和前扣带皮层的信号变化与基函数权重高度相关,且这种相关性在决策关键时间窗内最为显著。重要的是,dmFC 的神经活动并非简单反映单一社会变量(如某一代理的收益),而是同时对多个基函数呈现混合响应模式,支持其作为组合式表征空间的角色。

2.3 网络归属差异  

研究进一步比较了基函数模型与传统“以社会代理为中心”的编码假设。作者构建了明确区分不同社会代理身份的模型,并将其与基函数模型在神经解释力上进行直接对比。

结果表明,在 dmFC 区域,基函数模型对神经活动的解释力显著优于代理身份模型。即使在控制了任务难度、选择价值和反应时间等因素后,这一优势仍然存在。这说明 dmFC 并非主要编码“这是关于谁的决策”,而是编码更为抽象的决策成分,这些成分可以在不同社会情境和不同代理之间共享。

2.4 任务激活差异

为排除基函数编码仅反映一般决策或认知控制过程的可能性,研究引入了非社会决策对照任务。该任务在结构上与社会任务相似,但不涉及社会代理或社会互动。

结果显示,在非社会任务中,dmFC 中与社会决策相关的基函数编码显著减弱或消失。相比之下,社会任务中基函数信号在dmFC 中稳定存在。这一结果表明,所观察到的基函数表征并非通用决策机制,而是特异性地服务于社会决策计算。

2.5 遗传影响差异

在群体层面,研究考察了不同被试之间基函数权重的相似性及其与行为表现的关系。结果发现,尽管个体在具体决策偏好上存在差异,但基函数的整体结构在被试之间高度一致。不同被试主要体现在对各基函数的加权方式不同,而非采用完全不同的决策维度。

此外,基函数表达强度与决策准确性和反应时间显著相关。那些在决策过程中更有效利用关键基函数的被试,通常表现出更高的选择一致性和更快的决策速度。这进一步支持了基函数作为功能性决策表征的行为意义。

图片

群体决策任务与以代理为中心的表示

图片

顺序基函数定义了一个低维决策

图片

对照 fMRI 实验揭示了基函数的行为和神经特征(研究 3)。a,社会功能性磁共振成像实验(研究 1

讨论  

3.1 复杂社会决策并非逐状态编码,而是基于可组合的基函数表示  

复杂社会决策往往涉及多主体、多维度结果与高度组合化的情境结构,传统观点通常假设大脑需要对每一种社会状态或社会代理进行单独编码。然而,这种逐状态或逐代理的编码方式在计算上效率低下,难以解释人类在新颖社会情境中的快速泛化能力。本研究提出并实证了一种不同的表征框架:复杂社会决策空间可以由一组有限的基函数进行低维近似,从而实现对高维社会信息的压缩表示

研究结果表明,被试在行为层面并未依赖对具体社会状态的记忆,而是通过对基函数的不同加权组合来生成决策。这种表示方式不仅能够解释已见过的社会情境,还能够成功预测在新组合条件下的行为选择,表明其具备显著的泛化能力。该发现为理解人类社会决策的高效性提供了一个计算层面的解释,也表明社会认知并不依赖穷举式表征,而是建立在抽象、可复用的决策成分之上。

3.2 背内侧额叶皮层支持社会决策的组合式计算

在神经层面,本研究发现背内侧额叶皮层(包括 dmPFC 与前扣带皮层)中的活动可由基函数的线性组合显著解释。这一结果表明,该区域并非编码单一社会变量或社会代理身份,而是承担了对多个决策基函数的混合表示,从而构成一个可组合的决策表征空间。

这一发现与既往将 dmPFC 视为“社会信息整合中心”的观点一致,但在机制层面提供了更为精细的解释:dmPFC 并非简单整合不同社会线索,而是通过一组稳定的基函数来重构社会决策空间。不同个体之间主要差异体现在对这些基函数的权重分配上,而非是否使用不同的决策维度,这提示 dmPFC 中的表征结构在群体中具有高度一致性。

3.3 基函数编码区别于以社会代理为中心的表征模式

社会神经科学中的主流模型通常假设,大脑通过区分“自己”“他人”或不同社会代理来组织社会决策信息。然而,本研究的结果显示,在 dmFC 区域,基函数模型对神经活动的解释力显著优于以代理身份为核心的模型,即使在控制任务难度、价值信号及反应时间等因素后,这一优势依然存在。

这一发现表明,dmFC 的核心计算并非围绕具体社会对象展开,而是围绕抽象的决策成分进行。这些成分可以在不同社会情境、不同代理之间共享和复用,从而支持社会决策的灵活性与迁移能力。该结果挑战了将 dmPFC 简单视为“他人表征区域”的观点,强调其在社会决策中承担更为抽象和计算性的角色。

3.4 基函数表征具有社会情境特异性

尽管基函数框架在计算上具有普适性,但本研究的对照分析表明,dmFC 中所观察到的基函数编码并非通用决策或一般认知控制机制的副产物。在非社会决策任务中,与社会决策相关的基函数信号显著减弱或消失,说明这种表征方式在功能上对社会互动具有特异性。

这一结果提示,虽然基函数作为一种计算原理可能在多个认知领域中通用,但其具体实现形式和所编码的决策成分是任务依赖的。在社会决策中,dmFC 可能发展出一套专门用于处理多主体交互与社会关系结构的基函数体系,以应对社会环境中高度组合化和不确定性的需求。

3.5 对社会认知与决策研究的启示

本研究的发现对社会认知神经科学具有重要的方法学和理论启示。首先,它表明理解社会决策需要从“编码了什么内容”转向“采用了什么表征方式”,即从变量级描述转向计算级建模。其次,基函数框架为连接行为建模与神经数据提供了一条清晰路径,有助于避免事后解释式的神经模型。

此外,该研究表明,不同个体之间社会决策差异可能并非源于是否采用不同策略,而是源于对相同基函数的不同加权方式。这一视角为理解社会行为差异、人格特质及社会功能障碍提供了新的切入点。

3.6 局限性与未来方向

尽管本研究系统性地验证了基函数在社会决策中的作用,但仍存在若干局限。首先,所使用的社会决策任务尽管结构复杂,但仍无法覆盖现实社会互动的全部维度。其次,fMRI 的时间分辨率限制了对基函数动态演化过程的刻画,未来研究可结合 EEG  MEG 以探讨基函数在决策时间序列中的变化。

此外,基函数是否在发展过程中逐步形成、以及其是否会在不同文化或社会经验背景下发生重塑,仍有待进一步研究。明确这些问题将有助于理解社会决策表征的可塑性及其与经验和学习的关系。

结论

本研究表明,人类复杂社会决策并非通过对具体社会状态或代理的逐一编码实现,而是依赖背内侧额叶皮层中一组有限、可组合的基函数进行低维表征。这种表征方式在行为与神经层面形成一致对应,能够支持跨情境泛化,并在社会决策中具有特异性功能意义。该发现为理解社会认知的计算机制提供了新的理论框架,也为未来研究复杂决策与社会行为提供了重要的方法学方向。

方法

5.1 实验总体设计与数据来源

本研究通过四项相互关联的实验系统检验复杂社会决策的神经表征形式,包括一项核心的社会决策fMRI 实验(Study 1)、一项大规模在线行为实验(Study 2)、一项非社会对照 fMRI 实验(Study 3)以及一项补充行为实验(Study 4)。所有实验均围绕同一类社会决策范式构建,旨在区分“以社会个体为中心(agent-centric)”的编码方式与“基函数(basis function)”形式的低维决策空间表征。所有被试均为健康成年人,实验获得伦理批准并取得知情同意。

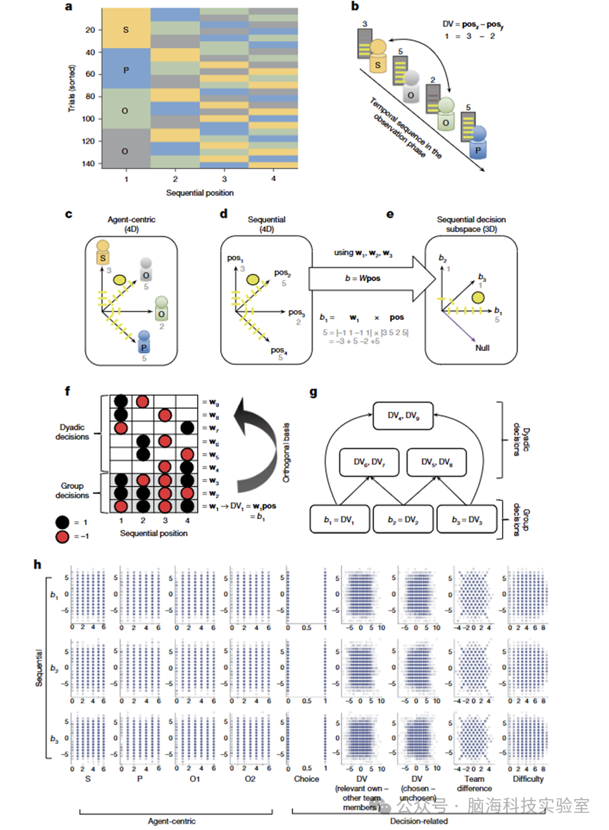
5.2 社会决策任务范式(Study 1

在主 fMRI 实验中,被试执行一项基于记忆的社会决策任务。每个试次首先呈现一个观察阶段,被试依次观察四名社会代理(selfpartneropponent 1opponent 2)的表现线索;随后进入决策阶段,被试需在信息不再可见的情况下,基于记忆做出决策。该设计通过打乱社会个体呈现顺序,使“社会身份”与“序列位置”正交,从而区分不同编码策略。

决策类型包括三类:

1)自我决策(基于 self 与相关对手的表现差);

2)伙伴决策(基于 partner 与相关对手的表现差);

3)群体决策(基于两队整体表现差)。

所有条件中均加入额外奖励线索,以确保被试在决策前必须整合完整信息。

5.3 决策变量与基函数建模

研究将每一试次中四名代理的表现表示为一个四维向量,并提出三组彼此正交的基函数权重向量,用于对社会决策空间进行低维分解。这些基函数并不直接对应具体社会个体,而是刻画不同的对比结构与组合关系。通过将表现向量投影到基函数上,研究获得一组基函数投影值,用以线性重构不同类型的社会决策变量。

该建模策略允许将复杂社会决策理解为少量可复用的计算基元的线性组合,而非对每个社会角色或关系进行独立编码。

5.4 fMRI 数据采集与统计分析

功能磁共振数据采用标准 EPI 序列采集,覆盖全脑。神经数据分析基于广义线性模型(GLM),在模型中分别引入基函数投影值、传统 agent-centric 决策变量、奖励因素及控制变量。通过模型比较,评估基函数变量是否能够解释 dmPFC / ACC 区域的 BOLD 信号变化。

全脑统计结果采用簇级校正,以控制多重比较。关键分析重点放在背内侧额叶皮层,检验其是否以基函数形式而非个体身份形式编码社会决策信息。

5.5 控制性非社会实验(Study 3

为排除一般认知负荷、抽象规则或数值比较等非社会因素的解释,研究设计了一项结构完全匹配的非社会 fMRI 任务。在该任务中,社会代理被替换为非社会刺激(如动作或手指次数),但决策逻辑与信息结构保持一致。通过比较社会与非社会条件下的神经编码模式,作者评估基函数表征是否具有社会特异性。

5.6 行为实验与模型验证(Study 2 & 4

在线行为实验在大样本中重复社会决策任务,用以验证行为层面是否更符合基函数模型而非agent-centric 模型。通过模型拟合与预测比较,研究检验基函数结构是否能够解释被试在群体决策条件下的系统性行为偏差与泛化能力。

方法小结

本研究通过社会决策任务、基函数建模、fMRI 表征分析及非社会对照实验,构建了一个从行为计算结构到神经编码形式的完整验证框架,系统揭示了 dmPFC 在复杂社会决策中采用低维、可组合的基函数表征机制。

精读分享

研究背景

人类在复杂社会情境中往往需要在多个社会个体之间整合信息并作出决策,例如在自我、他人及群体利益之间进行权衡。既往社会认知神经科学研究普遍假设,大脑在此类任务中以“社会个体为中心(agent-centric)”的方式进行表征,即分别编码每个社会代理的价值或属性。然而,这种编码方式在面对组合爆炸式增长的社会情境时计算成本极高,也难以解释人类社会决策的灵活泛化能力。

本研究基于计算神经科学与强化学习理论提出另一种可能性:大脑,尤其是背内侧额叶皮层(dorsomedial prefrontal cortex, dmPFC),可能并不显式编码每一个社会个体,而是采用一组**低维、可复用的“基函数(basis functions)”**来构建复杂社会决策空间。该框架认为,不同社会决策可以通过少量基函数的线性组合来实现,从而在保持计算效率的同时支持高度灵活的社会推理。本研究旨在检验这一基函数表征假说是否能够在行为与神经层面优于传统的 agent-centric 编码模型。

研究方法

本研究结合多项行为实验与功能磁共振成像(fMRI),构建了一个从计算建模到神经表征验证的多层次研究框架。核心 fMRI 实验中,被试执行一项基于记忆的复杂社会决策任务,需要在多名社会代理(包括自我、合作伙伴及竞争对手)之间整合信息并做出不同类型的决策。通过精心设计的实验结构,研究使社会身份与序列位置正交,从而区分基于社会个体的编码与基于抽象计算结构的编码。

在计算层面,研究将每个试次中社会代理的表现表示为一个多维向量,并提出一组相互正交的基函数权重,对该社会信息空间进行低维分解。通过将行为与神经信号映射到这些基函数投影上,研究比较了基函数模型与传统 agent-centric 模型在解释行为选择及 dmPFC 神经活动方面的能力。

此外,研究引入非社会对照 fMRI 实验,以排除一般数值比较或认知负荷的解释,并通过大样本在线行为实验验证基函数模型在行为层面的泛化能力。神经数据采用广义线性模型分析,重点检验 dmPFC 是否选择性编码基函数相关变量。

批判性思考与展望

本研究对传统社会决策研究范式提出了重要挑战。既往大量研究默认社会决策依赖对具体社会个体的逐一表征,而忽视了这种策略在复杂社会环境中的计算不可扩展性。本研究通过引入基函数框架,展示了一种在理论上更为高效、在经验上更具解释力的神经计算方案。

然而,基函数本身的学习机制仍有待进一步阐明。例如,这些基函数是否源于长期社会经验的统计学习,是否在发育过程中逐步成形,或是否具有一定的先天约束,仍需纵向研究与发展神经科学证据支持。此外,dmPFC 中基函数表征如何与其他社会认知脑区(如 TPJvmPFC)协同工作,也尚不明确。

展望未来,将基函数表征框架扩展至更自然istic 的社会互动情境,并结合神经调控或计算模型干预手段,有望进一步揭示复杂社会推理的神经计算原理,并为社会功能障碍相关精神疾病提供新的机制性解释路径。

结论

本研究提出并验证了一种关于复杂社会决策的全新神经计算框架:背内侧额叶皮层并非以社会个体为中心进行信息编码,而是通过一组低维、可组合的基函数来构建社会决策空间。这种表征方式能够高效支持多种社会决策形式,并在行为与神经层面均优于传统的 agent-centric 模型。该发现不仅深化了对 dmPFC 在社会认知中作用的理解,也为构建可泛化、可扩展的社会决策计算模型提供了重要理论基础。

参考文献

Wittmann MK, Lin Y, Pan D, Braun MN, Dickson C, Spiering L, Luo S, Harbison C, Abdurahman A, Hamilton S, Faber NS, Khalighinejad N, Lockwood PL, Rushworth MFS. Basis functions for complex social decisions in dorsomedial frontal cortex. Nature. 2025 May;641(8063):707-717. doi: 10.1038/s41586-025-08705-9. Epub 2025 Mar 12. PMID: 40074892; PMCID: PMC12074988.

解读:许志宇

审核:苏亚涛

上一篇:往期精彩|Stroke:中风后尿失禁的神经机制:一项功能磁共振成像研究的结果
下一篇:往期精彩|JAMA:童年时期接触铅,会影响中年后的大脑健康吗?