close
预约产品演示
请完善以下信息,我们将联系您进行演示
*
*
我已阅读并同意《隐私政策》
close
预约数据分析
请完善以下信息,我们将联系您进行沟通
*
*
我已阅读并同意《隐私政策》

JAMA Psychiatry:青少年广泛性焦虑和社会情绪处理期间的大脑激活状态

发布:2026-03-25    浏览:228 次

简要总结

本研究通过功能磁共振成像(fMRI)技术,结合隐马尔可夫模型,对620515岁青少年在观看情绪性电影片段时的大脑动态激活状态进行了系统识别和表征。结果发现,青少年在自然情绪刺激下主要处于三种大脑激活状态:状态1以高感觉运动网络激活为特征,状态2以高扣盖网络激活为特征,状态3以高腹侧注意网络和默认模式网络激活为特征。状态3的出现与影片中的负面情绪强度显著相关。进一步分析显示,广泛性焦虑(GA)症状较高的青少年在观看负面内容时,更长时间处于状态3,更少时间处于状态2,并且在状态1与状态3之间的转换频率更高。这些发现表明,焦虑青少年在处理负面社会情绪时可能更深度沉浸于情绪内容,伴随自我调节能力的减弱,提示针对性的干预策略应关注帮助青少年在负面社会互动中调整大脑状态。

摘要

重要性:大脑会进入不同的激活状态以支持不同的认知和情绪过程,但关于临床焦虑青少年的大脑激活状态有何不同,目前知之甚少。

目的:表征社会情绪处理(电影刺激)期间的大脑激活状态,并评估状态特征与电影特征和焦虑症状之间的关联。

设计、地点和参与者:健康大脑网络是一项正在进行的横断面研究,对象为521岁在校经历困难的个体,其中约45%符合终生焦虑障碍诊断标准。本研究使用的数据来自前9次发布(于2015年至2020年在纽约大都会地区的非临床研究环境中收集),包括620515岁的青少年(其中53%符合终生焦虑障碍诊断标准),他们在功能性磁共振成像期间观看了一段情绪视频,并完成了问卷和临床评估。在具有功能性磁共振成像数据的参与者中,432715岁的青少年还自我报告了焦虑症状。数据于20202月至20248月期间进行处理和分析。

主要结局和指标:训练了一个隐马尔可夫模型来识别参与者在观看视频期间的大脑激活状态。提取了在每个状态停留的时间以及每时每刻处于每个状态的概率。使用EmoCodes系统对视频进行了情绪特异性和非特异性信息的标注。使用儿童焦虑相关情绪障碍筛查量表评估自我报告的焦虑症状。分析了整个视频期间以及负面内容峰值期间和之外,在每个状态停留的时间与广泛性焦虑和社交焦虑评分的相关性。

结果:在总体分析的620名青少年中,369名为男性,平均(SD)年龄为10.42.8)岁。在焦虑症状分析的432名青少年中,263名为男性,平均(SD)年龄为11.52.2)岁。研究识别出三种大脑激活状态:高感觉运动激活状态(状态1)、高扣盖网络激活状态(状态2)以及高腹侧注意和默认模式状态(状态3)。处于状态3的概率与更负面、更安静、视觉运动更少的视频内容相关(ρ < 0.08P < .001)。当出现负面社会线索时,广泛性焦虑增加与处于状态3的时间增加(B0.1095%CI0.010.20;错误发现率校正后P = .048)和处于状态2的时间减少(B-0.1195%CI-0.21-0.02;错误发现率校正后P = .048)相关。

结论与意义:青少年在观看电影期间进入3种不同的大脑激活状态,焦虑青少年在负面社会情绪处理期间更多时间处于高腹侧注意和默认激活状态。高广泛性焦虑的青少年可能更深度地参与负面情绪内容的加工,这可能影响其自我调节能力。应考虑针对焦虑青少年在负面社会互动中改变生理和心理状态的干预措施。

引言

焦虑障碍是一种常见且呈慢性发展的疾病,通常在儿童期即开始显现。儿童广泛性焦虑(GA)障碍与社会情感加工过程的改变相关,但其潜在的神经生物学机制尚未得到充分阐明。社会情感加工涉及一系列复杂的认知过程——从识别相关刺激到对复杂刺激的解读及目标导向行为的调整——这些过程快速整合周围环境信息,以塑造未来社会行为。阐明影响现实世界社会情感加工的脑激活状态(即塑造感知的内源性状态),将有助于理解可能导致焦虑相关情绪加工差异的机制。本研究采用电影刺激材料,对大量青少年群体在自然情境下社会情感加工过程中的脑激活状态进行考察。

现实世界的社会情感处理涉及根据外部情境向不同的认知状态转变。这些不同的认知状态很可能反映在不同的全脑激活状态中,即大脑不同区域激活强度的特定轮廓。大量动物研究表明,觉醒状态或注意力的转变与大脑全域激活的变化有关。这表明,全脑激活动态的变化可能暗示认知状态的变化。隐性状态建模技术基于可观察数据(如脑域激活)推断存在不可观察的现象,如认知或情感状态。最近在成人中的研究表明,观看电影时唤醒或注意力的转变也与大脑范围激活模式的变化相关,这些变化具有高度可重复性。个体脑激活状态特征的差异很可能反映了不同处理类型的影响需要跟随电影的剧情以及认知或情感状态的影响。鉴于当前对精神病理学的概念往往涵盖状态和注意力的变化,这些方法将极大地丰富对儿童精神病理学中社会情绪处理的理解。

GA的特征是过度且无法控制的担忧以及负面情绪处理的改变。数十年的研究表明,这些核心症状与调节刺激驱动注意力(腹侧注意力和显著性网络)、社会情绪处理(默认模式网络)、情绪调节(默认模式和额顶网络)以及觉醒状态维持(扣鹼神经网络)的大脑系统改变有关。这些网络的激活和连接性变化与大脑状态的变化有关。成人和青少年对社会情绪处理的静态高度控制刺激的研究发现,区域激活的位置和方向在区分高GA和低GA方面存在矛盾结果。或许一种解释是,神经影像中呈现的孤立情绪刺激与人类通常与情绪线索互动的情境明显不同,后者涉及内生状态与社会情境线索互动以理解个体情绪线索。由此产生的估计噪声在儿童中也可能加剧。此外,GA患者比无焦虑者更容易受到复杂的负面情绪线索影响,比如情感视频中表现出的信号。

识别全性全色腺炎患者的脑状态维持、过渡概率和激活特征,可能为澄清潜在机制并最终制定新的治疗靶点提供重要见解。例如,在负面情绪处理过程中维持特定状态的程度可以作为衡量治疗效果的指标,如认知行为疗法,该疗法对某些个体有效管理全性焦虑症状,但对其他人无效。识别焦虑患者在社会情绪处理过程中大脑如何转变和维持激活状态,是决定是否应探索这些治疗途径的第一步。

本研究旨在阐明与儿童焦虑在动态情绪刺激处理中的相关变化。具体来说,该研究的目标是(1)识别观看情感唤起电影的青少年大脑激活状态,(2)将激活状态与电影中的情感与非情感内容联系起来,(3)测试个体大脑激活状态的差异是否与全性焦虑症状相关。为了捕捉个体的大脑激活状态,该研究采用了隐马尔可夫建模——一种计算和数据驱动的方法。该研究预测:(1)情感内容与非情感内容会激活不同的大脑状态,(2GA较高的青少年更可能在与警觉、觉醒和情绪处理更强的激活状态相符的激活状态中停留更多时间。有可能,扣鹼膜、腹侧注意力和显著性网络——有时会在图谱中结合——由于它们在努力控制和刺激驱动处理中作用重叠但不同,可能与GA有独特的关联。识别GA患者在负面社会情绪处理过程中所参与的大脑状态,可能为未来旨在降低对负面情绪线索敏感性的干预提供参考。

方法

2.1 样本信息

该研究的参与者来自健康大脑网络(HBN)生物样本库,这是一项正在进行的横断面研究,于2015年至2020年在纽约大都会地区的非临床研究环境中进行,研究对象为521岁在校经历困难的个体。该研究的群体与之前华盛顿大学圣路易斯分校认知、情绪和注意神经发展组织分析的子样本相同。已获得监护人和青少年的书面知情同意,所有程序均得到切萨皮克机构审查委员会的批准和监督。经过质量控制程序(补充1中的eMethods),最终样本包括620名具有高质量功能性磁共振成像(MRI)数据的参与者,用于大脑激活状态模型拟合。其中432名参与者(715岁)的自我报告焦虑数据用于脑-行为分析(见表1)。

图片

图片

样本特征

缩写:ADHD,注意力缺陷/多动障碍。(a)共有620名青少年符合磁共振成像质量标准,并拥有观看《卑鄙的我》电影的数据;其中432人还具备自我报告的焦虑数据。(b)青春期的测量来自彼得森青春期量表。(c)电影功能性磁共振成像运行中的逐帧位移。(d)通过自我报告收集种族和族裔数据,并纳入样本特征。(e)根据儿童焦虑相关障碍筛查。广泛性焦虑的评分范围为0189分表示临床关注。社交焦虑评分范围为014,8分表示临床关注。(f ADHD症状来源于注意力缺陷/多动障碍症状及正常行为问卷的优势与弱点。(g)诊断基于学龄儿童情感障碍和精神分裂症预表,结合观察和问卷回答。

2.2 焦虑症状

儿童焦虑相关情绪障碍筛查量表(SCARED) 是一个包含41个项目的问卷,由家长为其孩子(所有青少年)完成,并由7.7岁及以上的青少年自己完成。为进一步最佳地捕捉个体的焦虑体验,后续分析仅使用自我报告的量表。评分分布见补充1中的eFigure 1。还使用具有诊断数据的青少年子集中的诊断类别进行了重复分析(补充1中的eTable 1)。

2.3 MRI采集与处理

功能性MRI数据是在青少年观看一段10分钟长的《神偷奶爸》电影片段时收集的。该片段包括以下场景:主角给他照顾的小女孩们读睡前故事、主角和女孩们举行茶话会、女孩们被社会服务机构带走、配角表现出有趣的行为、以及主角丢下女孩们去犯罪。

数据使用人类连接组项目最小处理流程(the Human Connectome Project Minimal Processing Pipeline)进行预处理。额外的处理步骤使用自定义编写的Python3.8版)脚本进行。仅保留至少有80%低运动数据(< 0.9mm 框架位移)的数据集进行分析。视频刺激使用标准化系统对情绪特异性和情绪非特异性线索进行编码。更多细节见补充1中的eMethods

2.4 统计分析

大脑激活状态特征

使用隐马尔可夫模型,按照先前使用的拟合程序估计大脑激活状态。简言之,将预处理后的网络水平(10Gordon网络)时间序列数据分割为时间上串联的训练集(n = 338)和测试集(n = 282),并移除高运动体积。隐马尔可夫模型需要从可观测数据(激活)中建模明确数量的隐状态(认知或情感状态)。因此,该研究使用训练数据将隐马尔可夫模型拟合为210个隐状态。通过计算应用于测试集模型的对数似然、赤池信息准则、贝叶斯信息准则和基于置换的P值来确定模型拟合度。使用最佳拟合模型为每个参与者的数据集分配激活状态(高运动体积已被移除)。计算每个参与者在每个状态停留的时间百分比、转移概率以及状态转移发生的次数,用于进一步分析。进出高运动体积(>0.9mm头动)的转移不纳入计算。该研究计算了整个视频期间以及屏幕上出现负面内容部分(负面评分 > 1)的这些指标。详细eMethods见补充1。该研究使用3种替代的网络分配重复了这些分析,以确认结果的稳健性(补充1中的eTable 2)。

将大脑激活状态与视频内容关联

接下来,该研究试图识别可能驱动大脑激活状态动态变化的视频元素。为了考虑延迟和平滑的血流动力学反应,视频的EmoCodes特征评分被延迟4秒(5帧),并使用4帧高斯核进行时间平滑。每个状态的后验概率在参与者之间进行平均,得到处于每个状态的平均可能性的时间序列。然后对每个视频特征(正面、负面、亮度、运动、显著比例和响度)与进入每个激活状态的概率进行了Spearman相关分析。为了比较具有二元视频编码(例如,面孔的出现)的状态,通过取每帧最高平均概率来分配群体水平状态。使用χ²检验对分配给给定状态的包含该编码元素的帧的比例进行成对比较。对本次分析报告的P值应用了错误发现率(FDR)校正。

将大脑激活状态特征与焦虑关联

使用statsmodels0.13.1版中实现的高斯噪声分布广义线性模型进行焦虑症状分析,并在每组分析中应用FDR校正。每个广义线性模型均包括扫描时的年龄、性别和平均头动作为协变量。该研究首先试图表征焦虑程度较高的青少年在整个视频中(总体百分比)可能处于哪种大脑激活状态,然后特别是在负面社会情绪处理期间(负面情境百分比)的状态。通过检验每个状态(总体和负面情境)的停留时间与社交焦虑和广泛性焦虑评分之间的关联来测试这一点(3种状态 × 2种情境 × 2种焦虑评分 = 12个模型)。接下来,该研究检验了负面情境下的状态转移概率(9个模型)和转移计数(6个模型)是否与焦虑相关。最后,为了测试年龄是否调节这些关联,该研究检验了向模型添加症状×年龄交互项是否使用方差分析显著改善了模型拟合。双尾P值小于0.05被认为具有统计学意义。数据于20202月至20248月期间进行处理和分析。

结果

3.1 整个样本的激活状态

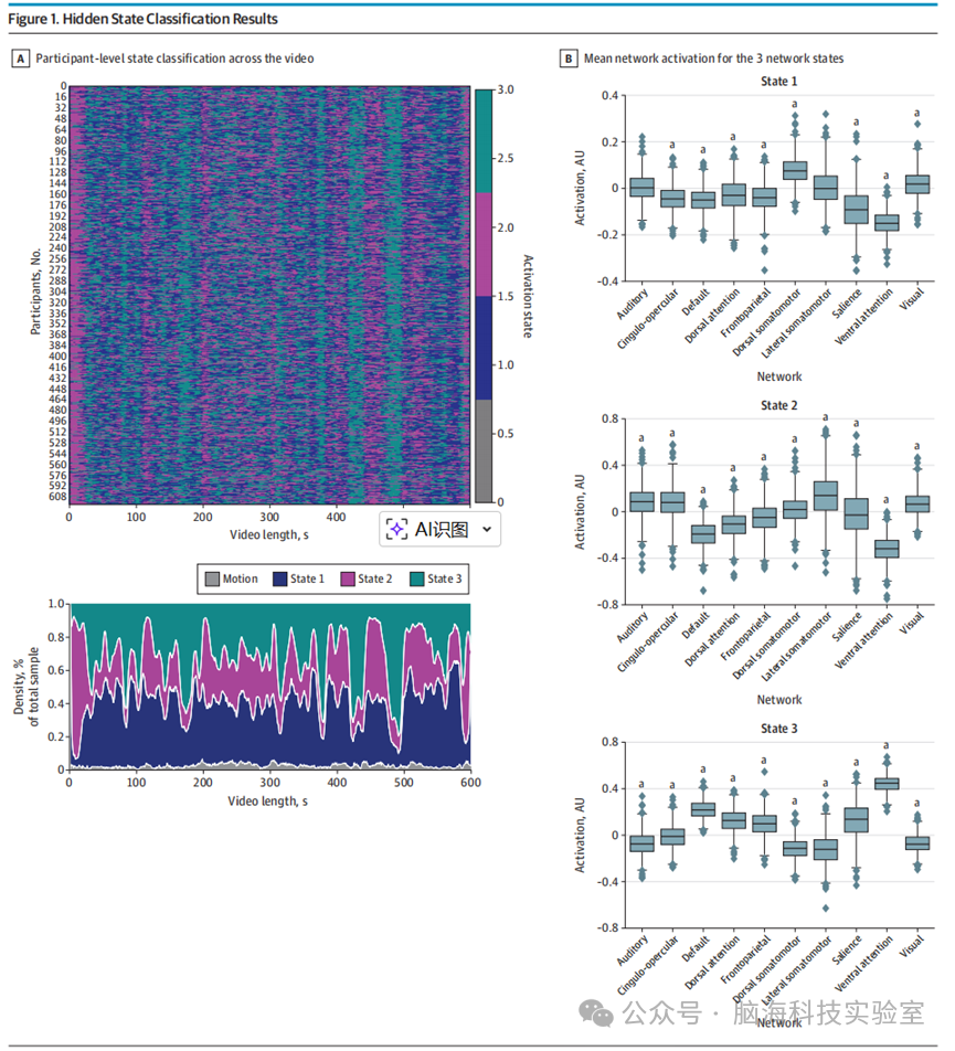
在总体分析的620名青少年中,369名为男性,平均(SD)年龄为10.42.8)岁。在焦虑症状分析的432名青少年中,263名为男性,平均(SD)年龄为11.52.2)岁。隐状态模型显示,3个状态是对数据的最佳拟合(图1),在样本外数据中建模更多状态时模型拟合度递减(测试数据赤池信息准则,2.6×10⁶;贝叶斯信息准则,2.6×10⁶P < .001)。对整个样本的逐时刻状态分配的检查(补充1中的eFigure 2)显示,青少年从一帧到下一帧保持在单一状态的可能性很高(约92%概率),从状态1转移到状态2的概率(4.1%)几乎是转移到状态32.8%)的两倍(补充1中的eFigure 2)。与该样本先前分析显示对该电影的激活同步性一致,33 状态分配在整个样本中大致相似(图1A)。在激活谱方面(图1B;补充1中的eFigure 3;补充2中的eTable 3),状态1(青少年平均52.7%的时间处于该状态)的特征是高感觉运动和视觉网络活动(t > 7.97FDR校正后P < .001),而扣盖网络、默认模式网络、背侧注意网络、额顶网络、腹侧注意网络和突显网络激活相对于平均值较低(t < 10.58FDR校正后P < .001)。状态2(占15.7%的时间)的特征是高听觉、扣盖、感觉运动和视觉网络激活(t > 13.43FDR校正后P < .001),而默认模式网络、背侧注意网络、额顶网络、突显网络和腹侧注意网络激活较低(t < 2.90FDR校正后P < .004)。状态3(占31.6%的时间)的特征是高默认模式网络、背侧注意网络、额顶网络、突显网络和腹侧注意网络激活(t > 19.68FDR校正后P < .001),而听觉、扣盖、感觉运动网络和视觉网络激活较低(t < 2.82FDR校正后P < .005)。

图片

1隐状态分类结果

A)每个参与者(顶部)以及整个样本汇总(底部)在《神偷奶爸》视频中的隐状态分类。高运动体积未包含在隐状态建模中,以灰色显示。(B)整个样本中3种网络状态的平均网络激活。AU表示任意单位。经错误发现率校正后显著大于或小于零(P < .05

3.2 状态3与负面情绪内容

采处于状态1的可能性较高与视频中平均更响亮、更明亮、情绪强度较低的场景相关(ρ > 0.11P < .003)(图2)。处于状态2的可能性较高与视频中平均更响亮、负面程度较低、视觉运动较多、帧中高度显著内容比例较高、以及面孔或身体出现比例较低的场景相关(ρ > 0.12P < .002χ² > 24.73P < .001)。处于状态3的可能性较高与视频中平均负面情绪强度更高、更安静、视觉运动更少的场景相关(ρ > 0.08P < .04)。

图片

图片

2群体水平状态与视频内容之间的关联

A)部分视频特征(重新缩放到0-1范围以便查看)、处于每个状态的样本平均可能性,以及基于每帧最高平均概率的群体水平状态分配。(B 处于每个状态的概率与视频特征之间的Spearman相关性。(C)为视频特征分析分配群体水平状态。绘制的是对每个二元编码特征在视频中出现的时间比例进行的成对χ²检验结果。(a)错误发现率校正后 P < .01。(b)错误发现率校正后 P < .005

3.3 高广泛性焦虑与状态3

仅自我报告广泛性焦虑较高的青少年在整个电影片段中更可能处于状态3B0.1295%CI0.030.22t₄₂₇ = 2.63P = .009FDR校正后P = .03),并且较不可能处于状态2,尽管状态2的效应未通过FDR校正(B-0.0995%CI-0.18-0.00t₄₂₇ = -2.01P = .04FDR校正后P = .07)。广泛性焦虑评分与在状态1的停留时间(B0.0495%CI-0.050.14t₄₂₇ = 0.98FDR校正后P = .33)或转移概率(B < 0.00t < 1.46FDR校正后P > 0.56)无关联。社交焦虑症状与状态指标无关联(B < 0.04t < 0.82FDR校正后P > .94),表明这些关联是广泛性焦虑所特有的。完整统计结果见补充1中的eTable 4

然后该研究检验了这种效应是否由负面社会情绪处理(屏幕上出现负面内容时;补充1中的eTable 4)驱动。该研究发现,在负面社会情绪处理期间,广泛性焦虑较高的青少年更可能处于状态3B0.1095%CI0.010.20t₄₂₇ = 2.15P = .03FDR校正后P = .048),并且较不可能处于状态2B-0.1195%CI-0.21-0.02t₄₂₇ = -2.37P = .01FDR校正后P = .048)。在电影中不存在负面情绪线索的部分,情况并非如此(B < 0.07t < 1.48FDR校正后P > .56)。这些统计量在协变量调整注意缺陷/多动障碍症状后几乎相同,并且注意缺陷/多动障碍模型项不显著。虽然研究发现转移概率与广泛性焦虑症状之间没有关联(B < 0.01FDR校正后P > 0.22),但症状较高的青少年在状态1和状态3之间的转移次数高于症状较低的青少年(B > 0.32t > 3.21P < .001FDR校正后P < .004)。结果总结于图3和补充1中的eFigure 4。在电影中负面情绪线索出现或不存在期间,广泛性焦虑症状与在状态1的停留时间均无关联(B < 0.07t < 1.5FDR校正后P > .13)。

年龄调节分析显示,在状态1的总体停留时间与广泛性焦虑之间的关联因年龄而异,即年龄较大且广泛性焦虑较高的青少年相对于年龄较小的青少年在状态1停留时间更长(模型比较 F₁,₄₂₆ = 4.59P = .03;交互项B0.1395%CI0.01-0.25t₄₂₆ = 2.14P = .03)。然而,该模型中年龄或广泛性焦虑症状的主效应均不显著,使得解释变得困难。此外,社交焦虑与在状态1的停留时间之间也发现了类似的年龄调节作用,表明年龄依赖性效应并非广泛性焦虑所特有。没有其他比较具有显著性(模型比较 F < 3.07P > .081;完整报告见补充1中的eTable 5)。更安静、视觉运动更少的场景相关(ρ > 0.08P < .04)。

图片

3状态特征与焦虑之间的关联

在负面社会情绪处理期间,广泛性焦虑(自我报告儿童焦虑相关情绪障碍筛查量表评分)与在状态3的停留时间(B0.1095%CI0.010.20P = .03;错误发现率[FDR]校正后P = .048)和在状态2的停留时间(B-0.1195%CI-0.21-0.02P = .02FDR校正后P = .048),以及状态1和状态3之间的转移次数(状态3到状态1B0.3495%CI0.150.54t₄₂₇ = 3.42P < .001FDR校正后P = .004;状态1到状态3B0.3295%CI0.120.51t₄₂₇ = 3.21P = .001FDR校正后P = .004)之间的关联。状态变量经过残差化以反映线性建模结果,去除了与年龄、性别和平均头动相关的方差。AU表示任意单位。(aP < .05。(bP < .001

讨论

在这项横断面研究中,该研究旨在在一个大型青少年样本中识别由情绪电影片段诱发的大脑激活状态,将大脑激活状态特征与视频内容相关联,并测试大脑激活状态特征的差异是否与焦虑的个体差异相关。研究发现,在电影片段过程中,青少年通常处于3种状态之一,主要特征是:高感觉运动和视觉网络激活(状态1)、高扣盖网络激活(状态2)以及高腹侧注意和默认模式网络激活(状态3)。处于状态3的概率与视频的负面情绪强度正相关。自我报告广泛性焦虑较高的青少年在负面社会情绪处理期间更可能处于状态3,较不可能处于状态2,并且在状态3和状态1之间的状态转移次数更多。这些发现不仅增进了该研究对社会情绪处理期间大脑激活状态的了解,而且还表明焦虑可能与实时负面加工的改变相关。

该研究发现,较高的广泛性焦虑与更多时间处于高腹侧注意或默认模式激活状态(状态3)和较少时间处于高扣盖状态(状态2)相关。在研究的网络分配中,腹侧注意包括与社会加工和临床焦虑青少年的刺激驱动注意有关的区域。默认模式网络和扣盖网络分别与社会情绪加工和唤醒状态的维持相关。这种激活状态可能与更深入地沉浸在角色的情绪状态中,以及对唤醒状态的更少自上而下控制有关。广泛性焦虑较高的青少年也在高感觉激活状态和高腹侧注意或默认模式状态之间更频繁地转换,这与先前研究显示广泛性焦虑青少年对视频中负面场景的生理反应更敏感一致。也许负面情绪处理期间非随意注意和社会加工网络的更大参与,改变了基础调节过程的激活。这种推测性的解释可以在未来的研究中得到检验,以厘清广泛性焦虑青少年的负面社会情绪处理、大脑激活状态和生理学之间的关系。

该研究发现对临床评估和治疗具有新的意义。在负面情绪处理期间维持高腹侧注意或默认模式状态,可作为测试或提高针对社交互动中情绪调节的治疗效果的方法。例如,可以在认知行为疗法治疗之前和期间对青少年进行影像学检查,并将每次扫描中处于高腹侧注意或默认模式状态的时间变化与症状变化联系起来。大脑激活状态信息可以为经颅磁刺激等干预措施提供直接靶点。由于可以逐时刻估计大脑激活状态,经颅磁刺激和大脑激活状态数据可以实时使用,以帮助青少年在面对负面情绪时进行自我调节。由于已有研究表明,注意力转移能够改变全脑的激活状态,因此可实施一些认知疗法,通过引导患者注意力、强化自上而下的注意力调控神经网络,帮助其摆脱适应不良的大脑状态。未来还需进一步开展研究,以明确患者大脑激活状态的具体特征,从而确定这一神经生物学靶点的临床应用价值。

优势与局限性

该研究具有几项显著优势,包括使用电影观看来索引自然主义的社会情绪加工——这比标准刺激更容易转化为现实世界的社会互动——并且是在一个大型青少年样本中进行的,增强了普适性和可重复性。该研究也存在一些局限性。首先,使用了问卷测量焦虑,并未直接测量主观唤醒状态。未来的研究可能需要纳入更精细的认知和生理过程分析,以理解大脑激活状态动态。其次,样本并非专门为研究焦虑而招募,男孩比例高于女孩,这两点都可能限制了对更广泛人群中焦虑的普适性。第三,该研究中使用的电影片段并非专门为检验焦虑相关认知过程而选择。这可能限制了该研究在检测与社交焦虑相关的大脑激活状态差异方面的能力。未来的研究可以检查专门针对焦虑青少年(并使用定制的电影刺激)招募的样本,以厘清哪些焦虑特异性过程构成了在这些大脑激活状态中停留时间的基础。

结论

该研究通过表征电影观看期间的大脑激活状态,为广泛性焦虑症状与大脑激活状态和社会情绪处理之间的相互作用增添了重要见解。高广泛性焦虑的青少年在观看负面内容时,比低焦虑的同龄人更多时间处于高腹侧注意和默认模式激活状态,这可能表明在负面社会情绪处理期间,他们对负面情绪的沉浸程度更深或持续时间更长。这为了解高广泛性焦虑青少年在负面社会情绪处理期间所参与的大脑激活状态提供了见解,这些状态可以作为干预的靶点,例如那些重新集中注意力或增强随意注意控制的干预措施。

精读分享

主题内容:

数据:该研究的数据集来源于620515岁青少年,这些参与者来自“健康大脑网络”(HBN)项目。其中,432名参与者提供了自评焦虑数据。所有参与者在观看10分钟《神偷奶爸》电影片段时接受了功能磁共振成像(fMRI)扫描。样本中60%为男性,平均年龄10.4岁,53%符合终生焦虑障碍诊断标准。

方法:该研究通过结合隐马尔可夫模型(HMM)和功能磁共振成像(fMRI)技术,对青少年在观看情绪性电影时的大脑动态激活状态进行了系统识别。实验中,参与者在3.0T MRI扫描仪内观看电影片段,同步记录全脑血氧水平依赖(BOLD)信号。在数据采集方面,使用多通道头线圈获取高分辨率功能像和结构像,同时通过EmoCodes系统对电影内容进行多维度的情绪和非情绪特征编码,包括负面情绪强度、正面情绪强度、亮度、运动量、显著区域比例、响度以及面孔/身体出现情况,以量化外部刺激特征。在数据预处理阶段,采用人类连接组项目最小预处理流程对fMRI数据进行头动校正、空间标准化和去噪处理。仅保留至少80%低运动数据(框架位移<0.9mm)的参与者以确保数据质量。使用Gordon等提出的10网络划分方案提取每个网络水平的平均时间序列。在分析时,采用隐马尔可夫模型从连续的fMRI时间序列中识别离散的大脑激活状态,通过信息准则和交叉验证确定最优状态数量。提取每个状态的停留时间、瞬时概率和状态转移概率等动态指标。运用Spearman相关分析状态概率与视频特征的关系,使用χ²检验分析状态分配与二分类视频编码的关联。最后,采用广义线性模型结合错误发现率(FDR)校正,检验焦虑症状与状态特征之间的关系,并控制年龄、性别和头动等混杂因素。此外,通过中介效应分析思路(尽管本研究未直接采用传统中介模型),探讨年龄是否调节焦虑与状态的关联,从而揭示了青少年广泛性焦虑影响情绪加工过程中大脑动态状态的潜在机制,为理解青少年焦虑的神经基础提供了新的视角。

结果:该研究通过结合隐马尔可夫模型(HMM)和功能磁共振成像(fMRI)技术,对青少年在观看情绪性电影时的大脑动态激活状态进行了系统识别。研究发现,青少年在自然情绪刺激下主要处于三种不同的大脑激活状态:状态1(占52.7%时间)以高感觉运动网络和视觉网络激活为特征,状态2(占15.7%时间)以高扣盖网络激活为特征,状态3(占31.6%时间)以高腹侧注意网络和默认模式网络激活为特征。神经影像学结果显示,状态3的出现与影片中更负面、更安静、视觉运动更少的场景显著相关,表明该状态与负面情绪加工密切相关。行为-影像关联分析显示,广泛性焦虑(GA)症状较高的青少年在观看负面内容时,处于状态3的时间显著增加,处于状态2的时间显著减少,并且在状态1与状态3之间的转换频率显著更高。这些效应在控制ADHD症状后仍然显著,且与社交焦虑无关,表明其具有广泛性焦虑特异性。年龄调节效应分析提示,年龄较大的高焦虑青少年在状态1停留时间更长,但这一效应并非GA特异。这些发现揭示了广泛性焦虑青少年在负面社会情绪处理中大脑状态动态的异常特征,为理解青少年焦虑的神经机制提供了新的视角,并为开发针对性的干预策略(如注意力再训练)提供了潜在的神经靶点。

挑战与未来展望:

挑战:该研究在探索青少年广泛性焦虑与大脑状态动态的关系方面取得了重要进展,但也面临一些挑战。首先,尽管研究发现广泛性焦虑与负面情绪处理期间的状态特征存在显著关联,但这些状态差异与焦虑症状之间的因果关系尚未明确。例如,无法确定状态3的过度停留是焦虑的原因、结果还是伴随现象。其次,研究的样本并非专门为焦虑研究招募,男孩比例较高(60%),可能限制了结果的性别普适性和向临床焦虑人群的推广。第三,使用的电影片段并非为焦虑研究专门设计,可能对社交焦虑的检测不够敏感,这或许解释了为何未发现社交焦虑相关效应。第四,焦虑症状仅通过问卷评估,缺乏对主观情绪体验和生理唤醒(如心率、皮肤电)的直接测量,限制了对状态特征心理意义的深入理解。第五,虽然研究发现了状态转移频率的差异,但对状态转换的神经机制和功能意义尚不清楚。最后,研究的横断面设计无法揭示大脑状态特征随焦虑发展和治疗变化的轨迹。

未来展望:未来的研究可以进一步深化对焦虑青少年大脑状态动态的理解,并克服当前研究的局限性。首先,可以设计纵向研究,追踪焦虑高风险儿童从学龄期到青春期的大脑状态发展轨迹,揭示状态异常与焦虑发病之间的时序关系。其次,采用多模态成像技术,同步采集fMRI、脑电图(EEG)、皮肤电和心率数据,更全面地刻画状态转换过程中的神经生理变化。第三,针对不同类型的焦虑(如社交焦虑、分离焦虑)设计专门的情绪电影刺激,提高对特定焦虑表型的检测敏感性。第四,扩大样本并平衡性别比例,提高结果的普适性,并考察性别对焦虑-状态关系的调节作用。第五,结合机器学习方法,探索基线状态特征对治疗反应(如认知行为疗法、药物)的预测价值,推动个性化治疗的发展。最后,开展干预研究,验证通过神经反馈、经颅磁刺激或认知训练调节特定大脑状态是否能改善焦虑症状,为临床转化提供直接证据。这些研究方向将为青少年焦虑的早期识别、机制理解和精准干预提供更坚实的科学基础。

总结:

该研究是一项关于青少年广泛性焦虑与社会情绪处理期间大脑激活状态的横断面神经影像学研究,旨在探究焦虑青少年在自然情绪刺激下的大脑动态状态特征及其与焦虑症状的关系。研究发现,广泛性焦虑较高的青少年在观看负面情绪内容时,更多处于高腹侧注意和默认模式网络激活状态(状态3),更少处于高扣盖网络激活状态(状态2),并且在状态1与状态3之间的转换更为频繁。这些发现表明,焦虑青少年在负面情绪处理中可能更深度沉浸于情绪内容,伴随自我调节能力的减弱,为理解青少年焦虑的神经机制提供了新的视角,并为开发基于大脑状态的干预策略(如注意力再训练、实时神经反馈)提供了潜在的神经靶点。

参考文献

Camacho MC, Schwarzlose RF, Perino MT, et al. Youth Generalized Anxiety and Brain Activation States During Socioemotional Processing. JAMA Psychiatry. 2024;81(12):12341244.

解读:邹极聪

审核:苏亚涛

上一篇:往期精彩|抑郁合集一 | 以往高分文献分析,揭示抑郁研究热点
下一篇:往期精彩|Stroke:中风后尿失禁的神经机制:一项功能磁共振成像研究的结果