close
预约产品演示
请完善以下信息,我们将联系您进行演示
*
*
我已阅读并同意《隐私政策》
close
预约数据分析
请完善以下信息,我们将联系您进行沟通
*
*
我已阅读并同意《隐私政策》

往期精彩|EBioMedicine:MRI脑年龄异质性、认知、遗传学与阿尔茨海默病神经病理学之间的关系

发布:2026-03-06    浏览:178 次

摘要总结:

该研究基于大样本、多中心、多模态神经影像数据,深入探讨了认知正常老年人群中脑龄异质性与阿尔茨海默病(AD)神经病理、认知表现及遗传背景之间的复杂关系。研究通过构建结构和功能MRI脑龄预测模型,将个体划分为脑龄超前、脑龄韧性及两类混合模式(结构超前/功能韧性、功能超前/结构韧性)四组,系统比较了各组在AD相关神经影像特征(如脑萎缩、淀粉样蛋白负荷、白质病变、神经元密度下降)、认知能力(执行功能、记忆、注意力等)及遗传风险因素(如APOE ε4状态、AD相关SNP)方面的差异,并评估了其未来转化为轻度认知障碍(MCI)的风险。研究结果表明,结构和功能脑龄均超前的个体表现出最显著的AD样神经病理特征和认知退化,转化为MCI的风险也最高;而脑龄韧性个体则表现出最佳的神经影像和认知特征,并携带更多与晚发性AD保护相关的遗传变异;混合模式个体则呈现出选择性认知衰退和早期病理改变,提示功能脑龄老化即使在结构正常的情况下也可能是认知衰退的重要预警信号。该研究不仅揭示了脑龄异质性作为早期识别痴呆高风险个体的潜在生物标志物的价值,也强调了多模态MRI在揭示临床前AD病理机制中的重要作用,为未来个性化风险筛查和早期干预提供了坚实的理论基础和新的研究方向。

摘要:

背景:大脑老化具有高度异质性,由多种正常及神经病理过程共同驱动。这些过程对个体脑结构与功能老化的影响程度不一,中年期出现更显著老化(即脑年龄更老)往往预示后期痴呆风险升高。该研究旨在探讨认知正常老年人群中,脑年龄异质性是否与神经退行性变、不同认知轨迹、遗传及β-淀粉样蛋白(Aβ)特征相关,并能否预测向阿尔茨海默病(AD)的进展。

方法:基于静息态功能MRI与结构MRI,分别获得346042–85岁认知正常个体的功能脑年龄与结构脑年龄。依据实际年龄预测年龄差值,将每位受试者在两种模态中划分为:双模态提前老化组(n=291)、双模态韧性组(n=260)、单模态提前/单模态韧性混合组(n=163/153)。以韧性组为参照,比较各组在以下指标上的差异:

1)神经病理影像特征:白质高信号体积、神经突取向分散与密度成像(NODDI)测量的神经元丢失、Spatial Patterns of Abnormality for Recognition of Early Alzheimers DiseaseSPARE-AD)指数评估的AD特异萎缩模式;

2)淀粉样蛋白负荷:淀粉样蛋白PET

3)疾病进展:进展至轻度认知障碍(MCI);

4)认知测量:基线与纵向追踪的连线测验、简易智能状态检查(MMSE)、数字符号替换测验(DSST)。

结果:结构与功能脑年龄均提前的个体表现出更多神经退行性影像特征,且认知功能更差;双模态韧性个体携带与AD发病年龄相关的保护性遗传变异;混合脑年龄组出现选择性认知缺损。

解释:提前老化组在所有影像指标上均呈现广泛萎缩证据,而任一混合组均未出现此种全模式损伤,符合临床前AD与脑血管病生物标志物特征。结果提示,个体间结构与功能脑老化的差异反映潜在神经病理进程的程度,可用来评估晚年发生痴呆的倾向。

研究背景:

既往证据

该研究检索了 PubMed 自建库起至 2023  10  3 日发表的所有英文文献,主题聚焦于利用结构 MRI 与功能 MRI 评估“脑年龄”与痴呆之间的关系。检索词包括 “Alzheimer disease”“Alzheimers disease”“dementia”“brain age”“brain aging”“heterogeneity brain aging”“brain age prediction”“structural MRI”“functional MRI”。既往研究多基于单一影像模态(如皮层厚度或功能连接)构建脑年龄指标;少数研究探讨了多模态特征联合对脑年龄估算的增益。脑年龄模型通常以认知正常人群为训练集,随后应用于自报认知受损、轻度认知障碍、临床前阿尔茨海默病、散发性早发阿尔茨海默病及阿尔茨海默病患者,结果均显示这些群体的脑年龄高于对照人群。然而,尚无研究在认知未受损个体中,探讨“脑年龄提前”与神经病理标志物及未来进展为轻度认知障碍风险之间的关系。

该研究的附加价值:

该研究旨在阐明:在认知正常的个体中,不同程度的结构与功能脑年龄背后,伴随哪些阿尔茨海默病神经病理标志、认知轨迹及遗传特征。该研究采用二维分类体系,将每位受试者分别依据结构 MRI 与功能 MRI 所得的两个脑年龄指标进行分组,并系统比较各组在以下变量上的差异:淀粉样蛋白负荷、载脂蛋白 E4 状态、AD 样萎缩模式(白质高信号、神经元丢失)、多项横断面与纵向认知测评、预测进展至轻度认知障碍的风险以及遗传背景。

全部现有证据的启示:

既往研究已证实有症状人群的脑年龄增加;在此基础之上,该研究结果进一步提示,即便尚未出现临床症状,也可借助脑年龄指标识别未来痴呆高风险的个体。鉴于阿尔茨海默病病理改变在症状出现前数十年即已启动,对该人群进行纵向监测并实施靶向干预,有望降低其未来痴呆发生风险。

引言

“脑年龄”概念被越来越多地用于刻画个体与正常老化轨迹的偏离程度。通过人群神经影像数据可估算大脑的生物学年龄,个体预测生物学年龄与其身份证年龄之差(delta)可作为脑健康的非特异性指标。该差值提示个体大脑看起来“更老”或“更年轻”(下文分别称为“提前老化脑年龄”与“韧性脑年龄”)。通常,研究者会采用一种或多种影像模态来获得单一的综合脑年龄指标。然而,脑老化是一系列动态且持续的神经生物学过程,不同个体的脑结构与功能可能以不同速度老化。因此,分模态获取两个独立的脑年龄指标或许能更精确地捕捉这种变异,并可能揭示与认知及疾病相关的不同模式。

虽然正常老化伴随某些结构性与功能性改变,但中年期脑年龄明显提前的个体未来更易发展为痴呆。神经退行性疾病使老化轨迹偏离正常:阿尔茨海默病与血管性痴呆的脑改变在认知下降出现前约三十年即已启动。然而,目前尚缺乏研究探讨认知未受损但脑年龄提前者是否已表现出临床前或症状期阿尔茨海默病常见的脑特征。阿尔茨海默病的临床前神经影像生物标志包括灰质结构丢失、功能网络异常、白质病变及蛋白聚集异常(淀粉样蛋白与tau)。因此,与脑年龄正常或更年轻者相比,未受损老年人中脑年龄提前者可能在上述部分或全部临床前标志上水平更高。

健康受试者中脑年龄越高,其成年期乃至儿童期的认知表现均越低;然而,目前尚不清楚“提前脑老化”是否先于认知下降出现。该研究旨在比较未受损个体中,脑年龄提前者与脑年龄韧性者在影像与认知特征上的差异。该研究为每位认知正常的受试者分别计算结构脑年龄与功能脑年龄,并据此按“提前/延迟老化”程度将个体分组:韧性组(两种模态预测年龄均更年轻)、提前组(两种模态预测年龄均更老)及混合组(仅一种模态预测年龄更老)。该研究假设:提前组将携带最多神经退行性影像标志且认知表现最差,韧性组表现最佳,两个混合组介于两者之间。

方法

该研究将数据分为两个集合来理解。首先,利用一个跨度42–85 岁、包含 3460 名受试者的多中心大样本构建更稳健的脑年龄预测模型;随后,为聚焦脑年龄分布的极端值,剔除中间 75% 的个体,仅保留上下各 12.5%  867 人进入后续分析。因部分变量(神经退行性影像标记、认知、淀粉样蛋白或遗传数据)并非人人具备,第二集合的实际分析人数会随指标不同而进一步减少。整体流程见补充图 1;补充图 2 列出各指标在基线与随访时的可及性。

2.1集合一:脑年龄预测框架

2.1.1受试者:

取自 iSTAGING 多中心联盟,共 3460 名认知正常成人,来源包括 UK Biobank1569 人)、BLSA646 人)、CARDIA 三站点(663人)及 OASIS582 人)。为避免单一中心权重过大,UK Biobank 仅随机抽取一个批次约 2300 人中的 1/10 进入分析。各中心扫描仪与人口学信息见补充表 12

2.1.2影像预处理:

结构像:T1WI 经不均匀场校正、多图谱剥颅、MUSE 多图谱分割,得到 145 个单标及 124 个复合区,共259  ROI 体积。

功能像:rs-fMRI 采用 UK Biobank 标准流程,含头动校正、高通滤波、ICA-FIX 去噪等,最终提取 Power 264 节点时间序列并构建 264×264 功能连接矩阵。

2.1.3质量控制:

rs-fMRI 剔除标准:平均相对位移 >0.2 mm  60% 帧位移 >0.3 mm,且时域信噪比 <100UK Biobank 因多频带加速未用 tSNR 阈值)。T1WI 经视觉及自动检验,排除剥颅失败、配准错误、ROI 体积异常等。共排除 936 人,剩余 3460 人进入建模。

2.1.4 特征协调

功能连接:采用 CovBat 法,以年龄、性别、站点为协变量,去除站点间均值与方差差异。

结构体积:采用 ComBat-GAM,以年龄、性别非线性模型校正站点效应。

2.1.5 脑年龄模型

分别训练结构 SPARE-BA 与功能 SPARE-BA 两个高维支持向量回归模型,以嵌套交叉验证+网格搜索调参,并用线性残差法校正年轻高估、年老低估系统偏差。模型性能以 MAER² 及预测-实际年龄相关度评价。

2.1.6脑年龄分组:

以结构 SPARE-BA 为横轴、功能 SPARE-BA 为纵轴,将双模态得分均 >P75 者定义为双提前组N=291),均 <P25 者定义为双韧性组N=260);仅一模态提前者分别为功能韧性-结构提前组RFASN=163)与功能提前-结构韧性组AFRSN=153)。中间 50% 被剔除,最终进入下游分析的共 867 人。

2.2 集合二:组间影像、认知与遗传比较

2.2.1 影像指标

1)淀粉样负荷:OASIS-3 87 人,全皮质 Centiloid 值,经灰质体积校正。

2)白质高信号:730 人,DeepMRSeg 自动分割 FLAIR 病灶后取对数体积。

3NODDI 微结构:362 人,提取右侧毯束、右侧后丘脑辐射及右侧纵束的 ICVFISOVFODI

4SPARE-AD 指数:867 人,正值越高表示 AD 样萎缩越明显。

2.2.2 APOE 基因型

按 ε数量二分:0/1 个 ε一组,个 ε另一组。

2.2.3 认知测评

基线与随访均获得:

1)连线测验 A/B 完成时间(TMT-A 541 人,TMT-B 529 人)

2)数字符号替换测验正确数(DSST532 人)

3)简易智能状态检查总分(MMSE505 人)

DSST  MMSE 原始分转为 z 分;平均随访间隔 MMSE 4.1 年、DSST 1.8 年、TMT 2.4 年。

2.2.4 遗传关联

 UK Biobank 736 名高质量基因型数据,采用候选基因策略:

1)在 GWAS Catalog 以“Alzheimers disease”检索,得 1142 个报道 SNP

2)与本地 QC 后数据交集,保留 788  SNP

3logistic 回归比较“双提前”与“双韧性”,协变量含年龄、性别、颅内容积及前 5 遗传主成分;

4Bonferroni 校正阈值 −log10(p)>4.20

以上流程确保各指标在组间比较时样本量、影像质量及遗传背景均具可比性。

图片

用于获得脑年龄组的脑年龄预测框架摘要的示意图

图片

2 UpSet图描述了集合2中个体之间基线和纵向认知和神经影像变量的重叠

统计分析

3.1 集合2数据的统计分析

该研究使用了所有可获得的数据。功效分析见补充表S5。神经影像数据及所有认知基线成绩(MMSEDSSTTMT-ATMT-B)均通过ANCOVA进行比较,协变量为年龄、性别和站点。事后Tukey HSD检验用于 pairwise 差异识别,并同时校正P值以应对多重比较。人口学与临床变量组间比较采用Kruskal–Wallis检验。纵向认知数据采用随机斜率与截距的线性混合效应模型估计得分变化率(梯度),并用ANOVAKruskal–Wallis检验组间梯度差异,事后差异用Tukey HSD定位。APOE ε4状态组间比较用χ²检验(n=735:提前组252,韧性组223RFAS135AFRS125)。用Kaplan–Meier曲线估算各组由认知正常进展至MCI的概率,log-rank检验比较组间转化风险。所有分析在R 4.0.0中完成,显著性阈值设为P=0.05

结果

4.1 集合1模型性能

脑年龄预测模型(SPARE-BA)对结构脑年龄预测:R²=0.46MAE=5.6年,Pearson r=0.80;功能脑年龄预测:R²=0.31MAE=6.4年,Pearson r=0.71。结构与功能SPARE-BA均值见表1。两种SPARE-BA得分相关系数r=0.7P<0.001

图片

根据大脑年龄组的参与者人口统计变量

4.2 集合2脑年龄组比较

各组人口学特征见表1,组间无差异。影像与认知差异见表2

图片

不同脑龄组的认知和成像变量差异

4.3 提前组 vs 韧性组

影像特征:

尽管双ε4比例组间无差异(χ²(4)=0.41P=0.98),提前组全皮质Centiloid均值更高(P=0.0004,图5a),提示淀粉样负荷更大;全脑WMH体积(P=0.0007,图5b)及右侧毯束ISOVF升高(P=1.3×10¹,补充图S5a),ICVF降低(右侧毯束P=0.007,补充图S5b;右侧上纵束P=9.5×10,补充图S5d),提示萎缩加重、神经突密度下降;右侧后丘脑辐射取向分散指数升高(P=2.1×10,补充图S5i),提示纤维一致性下降;SPARE-AD指数显著高于韧性组(P=9.0×10¹⁴,图5c),提示AD样萎缩模式更明显。

认知特征:

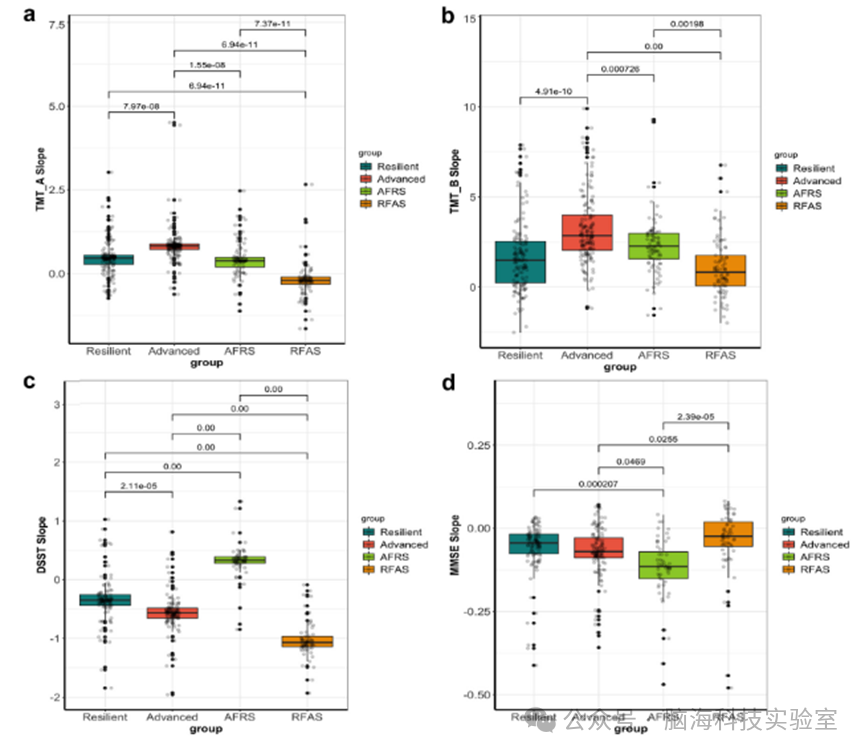
基线TMT-AP=0.03,图3a)与TMT-B完成时间更长(P=0.0003,图3b);随访斜率更陡(TMT-AP=1.4×10,图4aTMT-BP=2.6×10⁻⁹,图4b)。MMSE基线得分更低(P=0.03,图3d);DSST基线无差异(图3c),但随访下降更快(P=0.0001,图4d)。

图片

不同脑龄组的基线认知表现

图片

不同脑龄组认知表现的纵向变化图

图片

5不同脑年龄组的神经影像学特征比较图

遗传特征:

rs58920042(位置3:71981089,效应等位基因T,映射基因LINC00877)与提前/韧性分组显著相关(OR=4.35SE=0.47P=6.9×10⁻⁶,补充图S6),该变异曾被报道可抵御早发AD

4.4 RFASAFRS

影像特征:

两组的平均全皮质Centiloid与韧性组相当(P>0.05,图5c)。但RFASCentiloid随年龄增长的斜率与截距与韧性组不同(β=-0.34P=0.04,补充图S7),提示其年轻时淀粉样水平更高且随龄增长缓慢,即淀粉样积累起始更早。仅RFASSPARE-AD得分显著高于韧性组(P=1.2×10¹²,图5a),其余影像指标无显著差异。

认知特征:

基线认知均无差异(图3a–d)。随访中,AFRSMMSE下降最快(P=0.0002,图4d),TMT-B亦恶化(P=0.01,图4b),但DSST表现改善(P<0.00001,图4c)。RFASTMT-A呈轻微改善(P=7.1×10¹¹,图4a),DSST下降最多(P<0.00001,图4c),TMT-BMMSE与韧性组无异(图4bd)。

MCI转化:

KaplanMeier曲线(补充图S8)显示事件数总体较低,韧性组为零。RFAS组进展至MCI的风险显著高于韧性组(P=0.015)。

讨论

该研究在既往探讨认知正常人群脑年龄变异的基础上,利用一个多中心、已协调的3460人队列,分别基于结构MRI与功能MRI计算脑年龄,并比较“提前老化”与“脑年龄韧性”个体的差异。该研究的核心发现是:脑年龄提前者表现出更多神经退行性特征且认知更差。主要附加发现包括:1RFASAFRS组仅在一类影像模态显示老化加速,却仅在认知下降程度上与韧性组不同;2)韧性组携带一个与晚发AD保护相关的遗传变异。上述结果提示,结构与功能双重缺陷可能最预示不良远期结局,这与多模态数据在预测MCIAD转化时优于单模态的研究结果一致。

提前组在多项影像指标上显示广泛萎缩:SPARE-AD指数更高,反映AD样萎缩模式;ISOVF升高,提示细胞外水分子自由扩散增加;白质病变体积增加;神经突密度降低;纤维一致性下降,这些均与老化相关。MCI常见结构性改变包括全脑体积每年下降0.46%,随着病情进展至AD,萎缩逐渐局限于边缘系统。白质高信号使AD风险增加25%,其体积在MCI发生前约10年开始加速增长。因此,提前组出现萎缩与WMH符合临床前AD生物标志特征。该研究结果也与既往报道的MCIAD痴呆患者神经突密度下降、各向同性体积分数增加一致。更具体地,无论AD痴呆还是无症状个体,低神经突密度均与淀粉样及tau病理共存。该研究仅在淀粉样水平更高的提前组发现神经突密度降低,因此,尽管神经突密度随年龄下降,该发现可能提示这部分人群因淀粉样负荷更高而处于AD更高风险。既往研究报道,认知正常老年人中临床前AD比例约31%;同样,虽无痴呆者淀粉样阳性率随年龄增加,但APOEε4携带者始终更高。因此,该研究结果提示,提前组不仅表现出超越正常老化的结构与功能老化,还伴随AD相关病理。此外,该研究与该课题组既往工作一致,再次显示WMH、脑年龄提前、AD样萎缩与认知差之间存在关联。

提前组在所有认知任务基线表现均较差,并随时间推移持续下降。临床前AD可能与多认知域下降相关,最易受累的是情景记忆、执行功能与知觉速度。染色体3p上的SNP rs58920042AD发病年龄正相关,既往GWAS提示该SNP(效应等位基因Tbeta=4.931P=8×10)对脑老化及AD具保护作用。韧性组T等位基因比例高于提前组,这进一步证实老化与AD密切关联——脑年龄提前伴随显著结构与功能改变,且与AD相关。有假说认为,发现保护性遗传变异而非风险变异,更有可能揭示AD新生物学机制并为基因导向治疗提供线索。该研究识别的SNP及其映射基因深化了对脑抵御老化及神经退行性变的理解;未来需在通路或蛋白水平(如REST蛋白)进一步阐明机制。

AFRS组基线认知与韧性组无异,但MMSE下降斜率最陡;相比之下,RFASMMSE基线正常且纵向稳定。综上,结构异常组认知长期更稳定,而功能退化组认知下降更迅速。近期研究显示,MCI进展者MMSE年下降率高于稳定MCI,且以82%准确度预测痴呆转化;该研究结果与此一致,AFRSMMSE下降最快且MCI转化风险最高。大量文献亦指出,功能连接破坏在AD早期及正常老化中即出现,这可解释为何RFAS个体MCI或临床前AD转化风险较低。目前尚不清楚RFAS组“韧性样”功能连接是代偿性还是早于结构衰退即存在,然而,记忆能力突出的老年人其默认模式网络及显著网络核心区域皮质结构完整性与青年人无异,提示RFAS组的“韧性”更可能为代偿,但获益能持续多久尚不明确。

局限性

该研究优势在于分模态计算脑年龄,可分别识别各模态的老化加速,而非依赖算法自行挑选并融合特征;MAE与多模态研究相当。由于模型基于大样本、宽年龄范围认知正常者训练,可确信预测年龄及delta反映与正常脑老化的偏离。然而,认知域覆盖有限;多研究数据聚合虽扩大样本并丰富变量,却导致不同变量样本量不均,部分下游分析样本偏小。功效计算提示样本量足以检测预期效应。需注意的是,部分关联效应量小或仅单站点发现(如遗传分析仅限UK Biobank),临床应用需谨慎,但小效应仍可为病理生理提供关键线索。另一局限在于缺乏纵向结局数据,无法肯定哪一组更易转化为AD;继续收集纵向影像将允许未来探讨萎缩速率及组间长期差异。

结论

在健康人群中,该研究显示不同组合的结构与功能脑年龄提前/韧性与AD样脑特征、遗传背景及认知结局差异相关。

精读分享

研究背景

大脑老化过程在个体之间存在显著差异,这种异质性可能反映了不同的神经生物学过程和病理状态。近年来,基于神经影像的脑龄预测模型被广泛应用于评估个体大脑健康状态,发现脑龄大于实际年龄(脑龄超前)的人群未来患阿尔茨海默病(AD)等神经退行性疾病的风险更高。然而,目前尚不清楚认知正常的老年人群中,脑龄异质性是否与AD相关的早期神经病理改变、认知表现、遗传背景等因素存在系统关联。

研究目的

本研究旨在探讨认知正常老年人群中,基于结构和功能MRI的脑龄差异是否与AD相关的神经病理标志(如脑萎缩、淀粉样蛋白负荷、白质病变等)、认知能力、遗传背景及未来认知障碍(MCI)转化风险相关,进而评估脑龄作为早期识别高风险个体的潜在生物标志物的价值。

研究方法

研究纳入了来自iSTAGING联盟多个数据集的346042–85岁认知正常个体,分别利用结构MRI和静息态功能MRI数据构建脑龄预测模型(SPARE-BA),并根据脑龄与实际年龄的差异将个体分为四组:双模态脑龄超前组、双模态脑龄韧性组、结构超前/功能韧性组(RFAS)和功能超前/结构韧性组(AFRS)。随后比较各组在神经影像特征(如脑萎缩、白质高信号、神经元密度、淀粉样蛋白负荷)、认知表现(如执行功能、记忆、注意力)及遗传背景(如APOE ε4状态、AD相关SNP)等方面的差异,并分析其转化为MCI的风险。

研究结果

1研究发现,脑龄双模态超前组在AD样脑萎缩、淀粉样蛋白负荷、白质病变、神经元密度下降等方面表现最为显著,同时基线认知表现较差,纵向认知能力下降更快,转化为MCI的风险也最高。相比之下,脑龄韧性组在所有指标上表现最佳,且携带与晚发性AD保护相关的遗传变异比例更高。混合组中,RFAS组尽管认知相对稳定,但早期淀粉样蛋白积累明显;而AFRS组虽然结构正常,但功能老化显著,认知下降最快,MCI转化风险也较高。

研究结论

该研究表明,认知正常老年人群中,脑龄异质性能够有效反映个体潜在的AD相关神经病理负担和认知退化风险。结构和功能脑龄均超前的个体最具高风险特征,而脑龄韧性则可能与保护性遗传因素相关。功能脑龄老化即使在结构正常的情况下,也可能是认知衰退的重要预警信号。

研究局限性

尽管研究样本量大,但部分关键变量(如淀粉样蛋白PET、遗传数据)仅在部分数据集中可用,导致部分分析样本量较小,限制了结果的普适性。此外,遗传分析主要基于UK Biobank数据,缺乏种族多样性;认知评估覆盖领域有限,未能全面反映认知功能;且缺乏长期随访数据,无法直接验证脑龄与AD发病的因果关系。

未来方向

未来研究应进一步开展大规模、多中心、多民族的纵向随访研究,验证脑龄变化与AD病理进展的动态关系;深入探索保护性遗传变异在脑龄韧性中的生物学机制;整合更多模态的生物标志物(如tau PET、血浆标志物)以提升预测精度;并探索基于脑龄的个性化干预策略,以期延缓或阻止认知衰退的发生。

参考文献

Antoniades M, Srinivasan D, Wen J, et al. Relationship between MRI brain-age heterogeneity, cognition, genetics and Alzheimer’s disease neuropathology. eBioMedicine 2024;109:105399; doi: 10.1016/j.ebiom.2024.105399.

解读:柴逸凡

审核:林增臻


上一篇:Nat. Commun.:脑启发人工智能:人脑通过分离目标与不确定性实现自适应决策
下一篇:Patterns:数学揭示自闭症与衰老过程中大脑连接性的动态变化